文库 工程管理 环境保护验收报告

通辽市海坤商贸有限公司烘干塔及饲料生产线建设项目竣工环保验收报告11.7.docx

付费文档 积分文档 报告 DOCX   48页   下载0   2023-02-14   浏览64   收藏0   点赞0   评分-   24146字   80积分
温馨提示:当前文档最多只能预览 3 页,若文档总页数超出了 6 页,请下载原文档以浏览全部内容。
通辽市海坤商贸有限公司烘干塔及饲料生产线建设项目竣工环保验收报告11.7.docx 第1页
通辽市海坤商贸有限公司烘干塔及饲料生产线建设项目竣工环保验收报告11.7.docx 第2页
通辽市海坤商贸有限公司烘干塔及饲料生产线建设项目竣工环保验收报告11.7.docx 第3页
剩余45页未读, 下载浏览全部
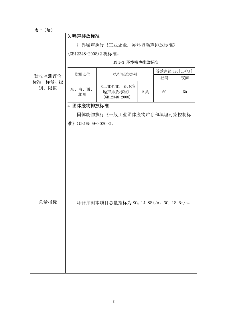
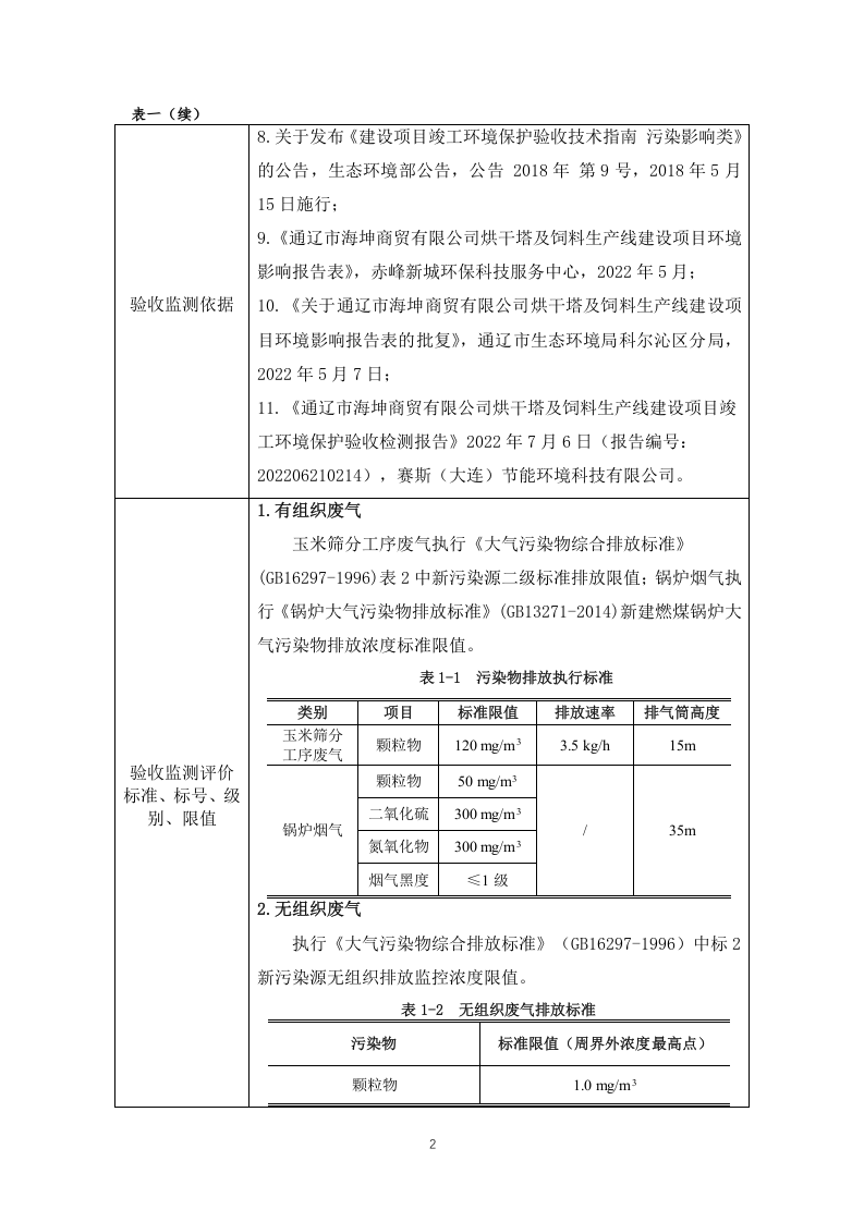
表一 建设项目名称 通辽市海坤商贸有限公司烘干塔及饲料生产线建设项目 建设单位名称 通辽市海坤商贸有限公司 建设项目性质 新建 改扩建 □ 技改 □ 迁建 □ 建设地点 内蒙古通辽市科尔沁区莫力庙种羊场西南侧352-01-400 ( E : 121°47′57.531″ , N : 43°35′55.232″ ) 主要产品名称 烘干玉米 、饲料 设计生产能力 烘干玉米5万吨/年、饲料7万吨/年 实际生产能力 烘干玉米5万吨/年、饲料7万吨/年 建设项目环评时间 20 22 年 5 月 开工建设时间 20 19 年 4 月 调试 时间 20 19 年 10 月 验收 现场监测时间 202 2 年 6 月 30 - 2022 年 7 月1日 环评报告表 审批部门 通辽市生态环境局科尔沁区分局 环评报告表 编制单位 赤峰新城环保科技服务中心 环保设施设计单位 / 环保设施施工单位 / 投资总概算 1200 万元 环保投资总概算 30 万元 比例 2.5 % 实际总概算 1200 万元 环保投资 26.1 3 万元 比例 2. 2 % 验收监测依据 1.《中华人民共和国环境保护法》2015年1月1日施行; 2.《中华人民共和国水污染防治法》2018年1月1日施行; 3.《中华人民共和国大气污染防治法》2018年10月26日施行; 4.《中华人民共和国环境噪声污染防治法》2019年1月1日施行; 5.《中华人民共和国固体废物污染环境防治法》20 20 年 9 月 1 日施行; 6.《国务院关于修改<建设项目环境保护管理条例>的决定》,2017年 10 月1日施行; 7.关于发布《建设项目竣工环境保护验收暂行办法》的公告,国环规环评〔2017〕4号,2017年11月28日施行; 表一(续) 验收监测依据 8.关于发布《建设项目竣工环境保护验收技术指南 污染影响类》的公告,生态环境部公告,公告 2018年 第9号,2018年5月15日 施行 ; 9.《 通辽市海坤商贸有限公司烘干塔及饲料生产线建设项目 环境影响 报告表 》, 赤峰新城环保科技服务中心 , 2 0 22 年 5 月; 10. 《 关于 通辽市海坤商贸有限公司烘干塔及饲料生产线建设项目 环境影响报告表 的 批复 》, 通辽市生态环境局科尔沁区分局 ,20 22 年 5 月 7 日; 1 1 . 《 通辽市海坤商贸有限公司烘干塔及饲料生产线建设项目 竣工环境保护验收检测报告》 2 022 年7月6日(报告编号: 202206210214 ) , 赛斯(大连)节能环境科技有限公司 。 验收监测评价标准、标号、级别、限值 1. 有组织 废气 玉米 筛分工序废气执行《大气污染物综合排放标准》(GB16297-1996)表2中新污染源二级标准排放限值;锅炉烟气执行《锅炉大气污染物排放标准》(GB13271-2014)新建燃煤锅炉大气污染物
通辽市海坤商贸有限公司烘干塔及饲料生产线建设项目竣工环保验收报告11.7.docx
下载提示

欢迎注册登陆领取积分/会员免费下载--获取途径:

1.上传文档获得2积分      2.签到获取。  3.个人中心获取邀请链接邀请好友获取积分   4.参加首页活动免费获取7天/90天会员

AI助手联系客服