文库 安全生产/应急管理 应急管理 应急知识

文件资料控制程序.docx

DOCX   128页   下载18   2024-07-19   浏览25047   收藏3   点赞2   评分-   47261字   10积分
温馨提示:当前文档最多只能预览 6 页,若文档总页数超出了 6 页,请下载原文档以浏览全部内容。
文件资料控制程序.docx 第1页
文件资料控制程序.docx 第2页
文件资料控制程序.docx 第3页
文件资料控制程序.docx 第4页
文件资料控制程序.docx 第5页
文件资料控制程序.docx 第6页
剩余122页未读, 下载浏览全部
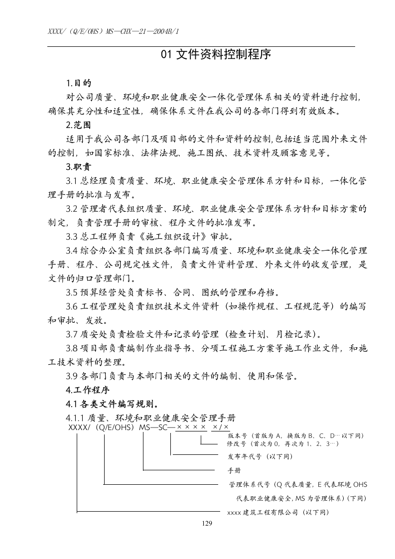
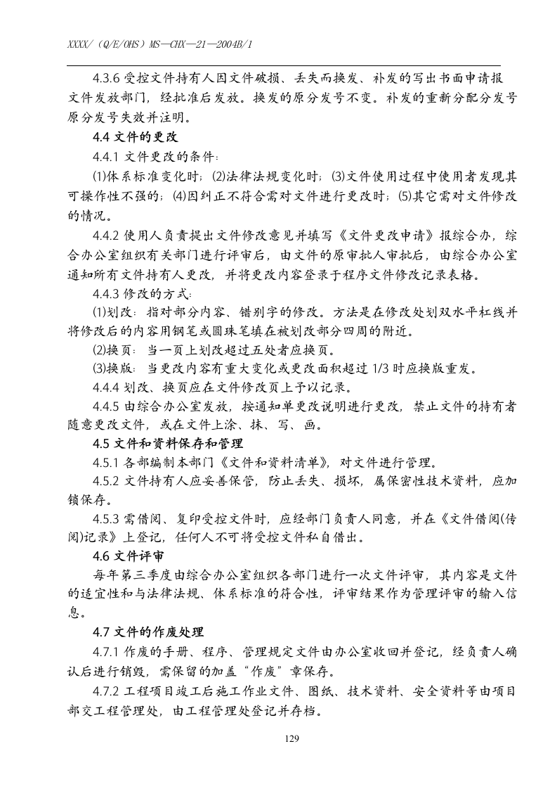
01 文件资料控制程序 文件修改记录 序号 页码 修 改 内 容 修 改 日 期 修改人 审核人 批准人 01 文件资料控制程序 1 . 目的 对公司质量、环境和职业健康安全一体化管理体系相关的资料进行控制,确保其充分性和适宜性,确保体系文件在我公司的各部门得到有效版本。 2 . 范围 适用于我公司各部门及项目部的文件和资料的控制,包括适当范围外来文件的控制,如国家标准、法律法规、施工图纸、技术资料及顾客意见等。 3 . 职责 3.1 总经理负责质量、环境、职业健康安全管理体系方针和目标,一体化管理手册的批准与发布。 3. 2 管理者代表组织质量、环境、职业健康安全管理体系方针和目标方案的制定,负责管理手册的审核、程序文件的批准发布。 3 . 3总工程师负责《施工组织设计》审批。 3.4 综合办公室负责组织各部门编写质量、环境和职业健康安全一体化管理手册、程序、公司规定性文件,负责文件资料管理、外来文件的收发管理,是文件的归口管理部门。 3.5 预算经营处负责标书、合同、图纸的管理和存档。 3.6 工程管理处负责组织技术文件资料(如操作规程、工程规范等)的编写和审批、发放。 3.7 质安处负责检验文件和记录的管理(检查计划、月检记录)。 3.8 项目部负责编制作业指导书、分项工程施工方案等施工作业文件,和施工技术资料的整理。 3.9 各部门负责与本部门相关的文件的编制、使用和保管。 4. 工作程序 4.1 各类文件编写规则。 4.1.1 质量、环境和职业健康安全管理手册 XXXX/(Q/E/OHS)MS—SC— ×××× ×/× 版本号(首版为A,换版为B、C、D…以下同) 修改号(首次为0,再次为1、2、3…) 发布年代号(以下同) 手册 管理体系代号(Q代表质量,E代表环境OHS代表职业健康安全,MS为管理体系)(下同) xxxx建筑工程有限公司(以下同) 4.1.2 程序文件: XXXX/(Q/E/OHS)MS—CHX— ×× — ×××× ×/× 序号 程序代号 4.1.3 公司作业文件,包括管理及技术规定、规范,各工种操作规程,施工作业文件。 4.1.3.1 公司管理及技术规定规范文件: XXXX/(Q/E/OHS)MS—GL— ×× — ××××× 管理规定规范代号 4.1.3.2 各岗位操作规程: XXXX/(Q/E/OHS)MS—GC— ×× — ××××× 序号 操作规程代号 4.1.3.3 施工作业文件: XXXX/(Q/E/OHS)MS— ZY — ×× — ××××× 序号 施工 作业文件代号 4.2 文件和资料的受控标识 4.2.1 用于公司质量、环境和职业健康安全一体化管理体系运行的文件,均应受控。加盖红色“受控章”后方可发放,受控章样式为: 受控 持有人 ××× 4.2.2 手册、程序文件及管理规定文件应在封面上注明分发号。 4.3 受控文件和资料发放 4.3.1 手册、程序文件及管理规定文件由综合办公室进行发放,领用者在《文件发放/回收记录》上签字。 4.3. 2各岗位操作规程,由工程管理处发给项目部,项目部签收。 4.3. 3 施工作业文件,项目部报一份给质量安全处备案,质量安全处签收。 4.3. 4其他受控资料,如法律法规资料等的发放,均应登记。 4.3. 5文件需向外部提供时,经管理者代表批准由综合办加盖“受控”章发放并登记。 4.3. 6受控文件持有人因文件破损、丢失而换发、补发的写出书面申请报 文件发放部门,经批准后发放。换发的原分发号不变。补发的重新分配分发号原分发号失效并注明。 4.4 文件的更改 4.4.1 文件更改的条件: ⑴体系标准变化时;⑵法律法规变化时;⑶文件使用过程中使用者发现其可操作性不强的;⑷因纠正不符合需对文件进行更改时;⑸其它需对文件修改的情况。 4.4.2 使用人负责提出文件修改意见并填写《文件更改申请》报综合办,综合办公室组织有关部门进行评审后,由文件的原审批人审批后,由综合办公室通知所有文件持有人更改,并将更改内容登录于程序文件修改记录表格。 4.4.3 修改的方式: ⑴划改:指对部分内容、错别字的修改。方法是在修改处划双水平杠线并将修改后的内容用钢笔或圆珠笔填在被划改部分四周的附近。 ⑵换页:当一页上划改超过五处者应换页。 ⑶换版:当更改内容有重大变化或更改面积超过1/3时应换版重发。 4.4.4 划改、换页应在文件修改页上予以记录。 4.4.5 由综合办公室发放,按通知单更改说明进行更改,禁止文件的持有者随意更改文件,或在文件上涂、抹、写、画。 4.5 文件和资料保存和管理 4.5.1 各部编制本部门《文件和资料清单》,对文件进行管理。 4.5.2 文件持有人应妥善保管,防止丢失、损坏,属保密性技术资料,应加锁保存。 4.5.3 需借阅、复印受控文件时,应经部门负责人同意,并在《文件借阅(传阅)记录》上登记,任何人不可将受控文件私自借出。 4.6 文件评审 每年第三季度由综合办公室组织各部门进行一次文件评审,其内容是文件的适宜性和与法律法规、体系标准的符合性,评审结果作为管理评审的输入信息。 4.7 文件的作废处理 4.7.1 作废的手册、程序、管理规定文件由办公室收回并登记,经负责人确认后进行销毁,需保留的加盖“作废”章保存。 4.7.2 工程项目竣工后施工作业文件、图纸、技术资料、安全资料等由项目部交工程管理处,由工程管理处登记并存档。 4.8 外来文件的接收与传递,由综合办公室实施记录。 4.8.1 标书、建设方图纸等由预算经营处接收登记,需办理移交时,由移交双方签字。 4.8.2 主管部门下发的红头文件,由综合办接收、登记在《收文登记/发放/回收记录》上,各部门阅后签字并交回综合办公室存档。文件内容包含法律、法规的还应执行《法律法规和其它要求识别获取程序》。 5 . 相关文件 《法律、法规和其它要求识别获取程序》、《外来文件》 6 . 记录表格 6 .1 《文件登记/发放/回收记录》 6 . 2《文件更改申请》 6 . 3《文件借阅、复制记录》 6 . 4《文件与资料清单》 文件登记/发放/回收记录 编号: 序号 文件名称 版次 相应部门 领用人 日期 文件更改申请 编码: 文件名称 编 号 更改申请部门 时 间 申请更改内部及理由: 申请人: 审核意见: 审核人: 年 月 日 审批意见: 审批人: 年 月 日 更改情况: 备注 文件借阅(传阅)记录 编号: 文件名称 借阅 (日期) 传阅 (日期) 归还 ( 日期 ) 借阅人 备注 文件和资料清单 部门: 编号: 序号 文件名称 文件编号 份数 内部/外部 备注 0.2记 录 控 制 程 序 文件修改记录 序号 页码 修 改 内 容 修 改 日 期 修改人 审核人 批准人 02 记录控制程序 1. 目的 对质量、环境和职业健康安全一体化管理体系所要求的记录予以控制,以提供体系符合要求及体系有效运行的证据。达到证实、追溯采取纠正、预防措施及质量、环境和职业健康安全持续改进提供依据。 2. 范围 适用于证明产品、过程、体系符合要求和质量、环境和职业健康安全一体化管理体系有效运行的记录。 3. 职责 3. 1质安处负责监督管理质量、环境和职业健康安全记录的确认,编目、标识和归档,是质量、环境和职业健康安全记录的归口管理部门。 3. 2项目经理、技术员、质量员、环保员、安全员、材料员分别汇总整理技术、质量、环境、安全、材料的资料交资料员整理,由技术负责人审查后上报质量安全处审核。 3. 3各部门、项目部负责本部门所有记录的填写、收集、传递、保管。 4. 工作程序 4.1 各部门负责收集、整理、保存本部门的相关记录,项目部负责施工过程中施工资料、体系运行记录的填报移交。施工资料应按单位工程、分部工程、分项工程逐项进行填写,并按发生时间顺序收集整理。 4.2 记录分为体系运行记录和各部门质量、环境和安全工作产生的记录和施工过程中产生的相关记录
文件资料控制程序.docx
下载提示

欢迎注册登陆领取积分/会员免费下载--获取途径:

1.上传文档获得2积分      2.签到获取。  3.个人中心获取邀请链接邀请好友获取积分   4.参加首页活动免费获取7天/90天会员

AI助手联系客服