文库 安全生产/应急管理 制度及规程 管理制度

风险分级管控体系指导书.docx

付费文档 积分文档 DOCX   12页   下载0   2023-09-03   浏览72   收藏0   点赞0   评分-   8739字   120积分
温馨提示:当前文档最多只能预览 5 页,若文档总页数超出了 6 页,请下载原文档以浏览全部内容。
风险分级管控体系指导书.docx 第1页
风险分级管控体系指导书.docx 第2页
风险分级管控体系指导书.docx 第3页
风险分级管控体系指导书.docx 第4页
风险分级管控体系指导书.docx 第5页
剩余7页未读, 下载浏览全部
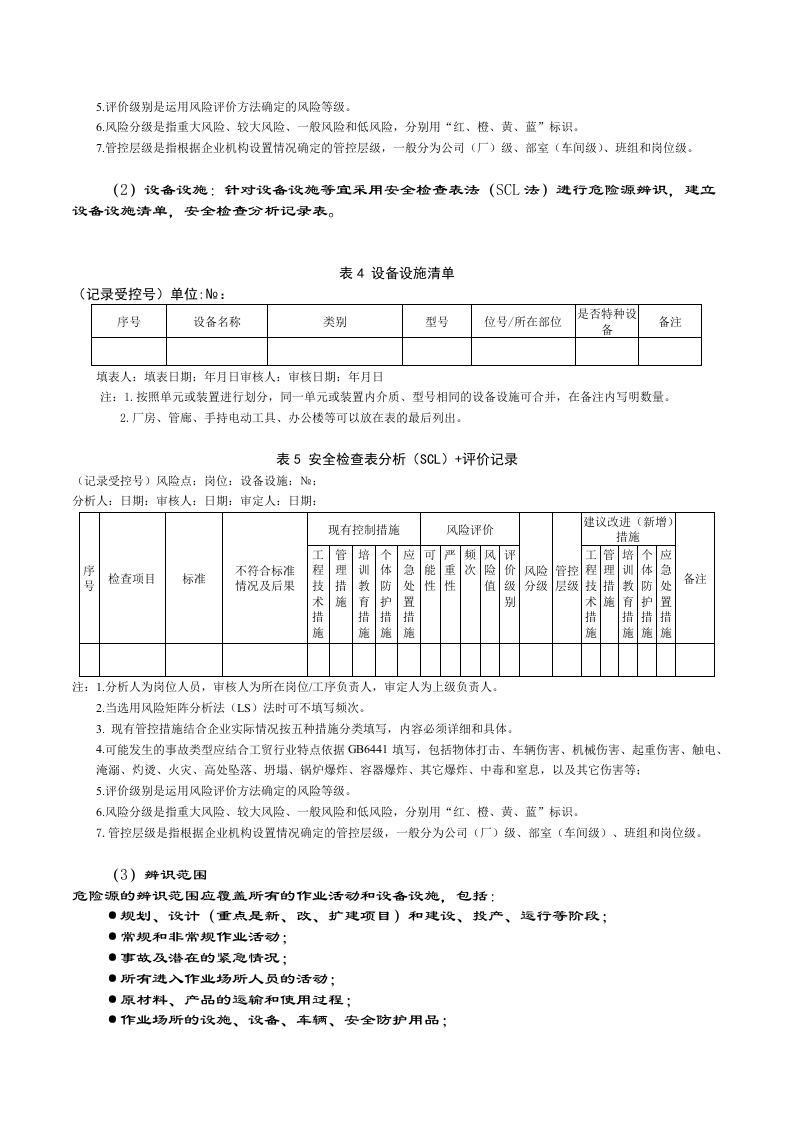
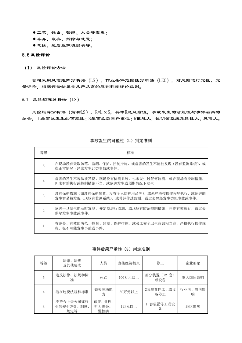
风险分级管控体系指导书 1、目的与范围 1.1目的 全过程、全方位、全覆盖的风险点辨识,落实风险管控主体责任,确保风险受控,从根本上防范事故发生,构建安全生产长效机制。 1.2适用范围 本指导书适用于公司的所有部门、科室,包括规划、设计、新改扩建、供应、经营、储存、运输、销售、检维修、检验、分析、后勤保障等,各类生产经营活动中所涉及的危害因素识别,风险分析、评价、分级和风险控制的管理。 2、规范性引用文件 下列文件对于本文件的应用是必不可少的。凡是注日期的引用文件,仅所注日期的版本适用于本文件。凡是不注日期的引用文件,其最新版本(包括所有的修改单)适用于本文件。 GB/T 13861 生产过程危险和有害因素分类与代码 DB37/T 2882-2016 安全生产风险分级管控体系通则 工贸行业较大危险因素辨识与防范指导手册(2016版) 3、总体要求与原则 3.1总体要求 结合本企业特点,建立精准、动态、高效、严格的风险分级管控体系,全面排查、辨识、评估安全风险,落实风险管控责任,采取有效措施控制重大安全风险,对企业风险实施标准化管控。通过体系建设形成安全生产长效机制,提升企业安全生产水平,有效防范各类事故,确保安全生产形势持续稳定好转。 3.2原则 坚持以人为本,牢固树立安全发展的理念和红线意识,以更大的努力、更有效的举措、更完善的制度,强化风险管控,夯实安全基础管理,进一步落实企业主体责任。 4、术语和定义 下列术语和定义适用于本指导书。 4.1风险 生产安全事故或健康损害事件发生的可能性和严重性的组合。可能性,是指事故(事件)发生的概率。严重性,是指事故(事件)一旦发生后,将造成的人员伤害和经济损失的严重程度。风险=可能性×严重性。 4.2风险点 风险点是指 伴随风险的 部位、设施、场所和区域 ,以及在特定部位、设施、场所和区域实施的伴随风险的作业过程,或以上两者的组合。 4.3危险源(危险有害因素) 可能导致人身伤害和(或)健康损害和(或)财产损失的根源、状态或行为,或它们的组合。 在分析生产过程中对人造成伤亡、影响人的身体健康甚至导致疾病的因素时,危险源可称为危险有害因素,分为人的因素、物的因素、环境因素和管理因素四类。 4.4危害因素辨识 识别危险源的存在并确定其分布和特性的过程。 4.5风险评价(估) 对危险源导致的风险进行分析、评估、分级,对现有控制措施的充分性加以考虑,以及对风险是否可接受予以确定的过程。 注:风险评价的对象是针对风
风险分级管控体系指导书.docx
下载提示

欢迎注册登陆领取积分/会员免费下载--获取途径:

1.上传文档获得2积分      2.签到获取。  3.个人中心获取邀请链接邀请好友获取积分   4.参加首页活动免费获取7天/90天会员

AI助手联系客服