文库 安全生产/应急管理 风险管控及隐患排查

【10】安全风险分级管控制度.docx

付费文档 积分文档 安全 DOCX   6页   下载0   2023-08-25   浏览16   收藏0   点赞0   评分-   2864字   30积分
温馨提示:当前文档最多只能预览 5 页,若文档总页数超出了 6 页,请下载原文档以浏览全部内容。
【10】安全风险分级管控制度.docx 第1页
【10】安全风险分级管控制度.docx 第2页
【10】安全风险分级管控制度.docx 第3页
【10】安全风险分级管控制度.docx 第4页
【10】安全风险分级管控制度.docx 第5页
剩余1页未读, 下载浏览全部
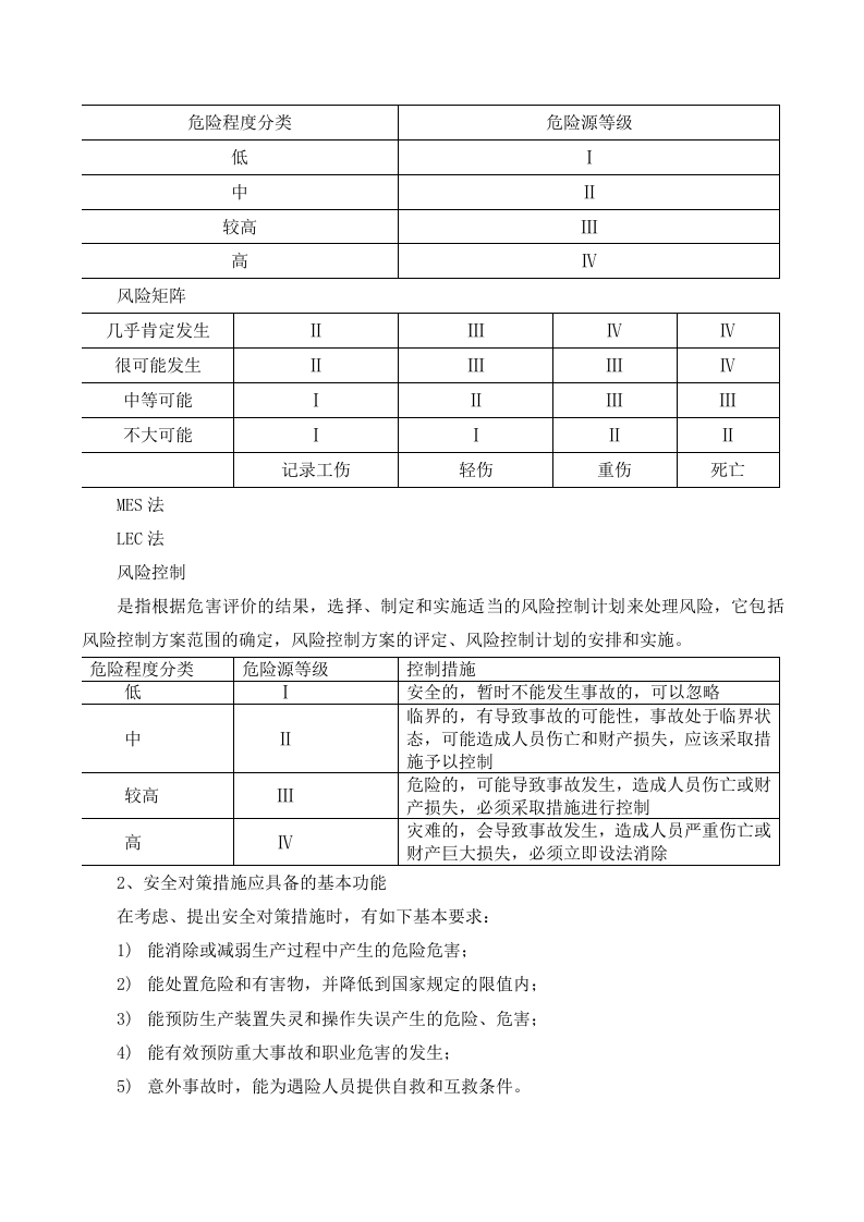
安全风险分级管控制度 一、总则 1、为贯彻落实安全生产责任制,加钱安全风险管理,防范发生重特大生产安全事故,维护企业稳定,结合公司安全生产实际,制定本制度。 2、各部门按照“分级控制”的原则,建立“分工明确、上下协同、专业配合、共同防御”的安全风险预警和控制体系,明确各级人员的职责,建立安全风险预警和控制工作流程,根据安全风险列别及严重程度,落实预防和应急措施,化解和降低安全风险。 3、各专业管理部门要按照“谁主管、谁负责”原则,履行部门职责,落实安全责任,认真做好本专业管理范围内安全风险预警和控制工作。 安全风险评价与风险控制 1 、风险评价的方法 风险矩阵法 将可能性发生的大小和后果的严重程度分别用定性的语言或表明相对差距的分值来表示,然后将两者结合起来,得到形似矩阵的风险程度的表示。 可能性能级分类 级别 分数 可能性 含义 示例 1 4 几乎肯定发生 预计在多数情况下事件每天至每周发生一次 个别阀门泄漏,习惯性操作等 2 3 很可能发生 多数情况每周至每月发生一次 管道泄漏 3 2 中等可能 有时发生,每月至每年发生一次 4 1 不大可能 仅在特殊例外情况下发生 压力容器安全附件拭自发失效 后果等级 级别 分数 事故类型 1 4 死亡 2 3 重伤 3 2 轻伤 4 1 记录工伤 危险程度等级 危险程度分类 危险源等级 低 Ⅰ 中 Ⅱ 较高 Ⅲ 高 Ⅳ 风险矩阵 几乎肯定发生 Ⅱ Ⅲ Ⅳ Ⅳ 很可能发生 Ⅱ Ⅲ Ⅲ Ⅳ 中等可能 Ⅰ Ⅱ Ⅲ Ⅲ 不大可能 Ⅰ Ⅰ Ⅱ Ⅱ 记录工伤 轻伤 重伤 死亡 MES法 LEC法 风险控制 是指根据危害评价的结果,选择、制定和实施适当的风险控制计划来处理风险,它包括风险控制方案范围的确定,风险控制方案的评定、风险控制计划的安排和实施。 危险程度分类 危险源等级 控制措施 低 Ⅰ 安全的,暂时不能发生事故的,可以忽略 中 Ⅱ 临界的,有导致事故的可能性,事故处于临界状态,可能造成人员伤亡和财产损失,应该采取措施予以控制 较高 Ⅲ 危险的,可能导致事故发生,造成人员伤亡或财产损失,必须采取措施进行控制 高 Ⅳ 灾难的,会导致事故发生,造成人员严重伤亡或财产巨大损失,必须立即设法消除 2、安全对策措施应具备的基本功能 在考虑、提出安全对策措施时,有如下基本要求: 能消除或减弱生产过程中产生的危险危害; 能处置危险和有害物,并降低到国家规定的限值内; 能预防生产装置失灵和操作失误产生的危险、危害; 能有效预防重大事故和职业危害的发生; 意外事故时,能为遇险人员提供自救和互救条件。 3、制定安全对
【10】安全风险分级管控制度.docx
下载提示

欢迎注册登陆领取积分/会员免费下载--获取途径:

1.上传文档获得2积分      2.签到获取。  3.个人中心获取邀请链接邀请好友获取积分   4.参加首页活动免费获取7天/90天会员

AI助手联系客服