文库 安全生产/应急管理 风险管控及隐患排查

HAZOP分析报告(最终版本).docx

付费文档 积分文档 DOCX   15页   下载12   2024-05-05   浏览38477   收藏44   点赞48   评分-   5953字   50积分
温馨提示:当前文档最多只能预览 6 页,若文档总页数超出了 6 页,请下载原文档以浏览全部内容。
HAZOP分析报告(最终版本).docx 第1页
HAZOP分析报告(最终版本).docx 第2页
HAZOP分析报告(最终版本).docx 第3页
HAZOP分析报告(最终版本).docx 第4页
HAZOP分析报告(最终版本).docx 第5页
HAZOP分析报告(最终版本).docx 第6页
剩余9页未读, 下载浏览全部
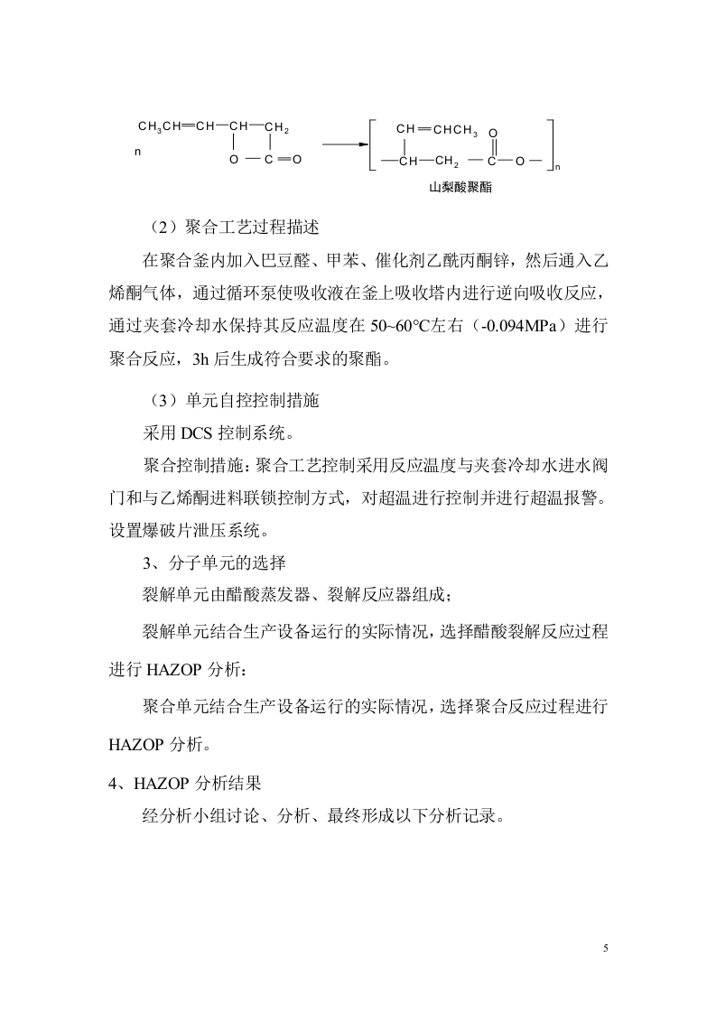
类别:风险分析 编号:HAZOP201 9 .01.01 江苏天成生化制品有限公司 40000t/a(新增 8000 t/a) 双乙烯酮、6000 t/a 双乙酰化系列 产品、 2000 t/a 乙酰乙酸乙酯、18000 t/a 山梨酸 ( 钾 ) 技改项目 双乙烯酮生产工艺中的裂解单元 山梨酸生产工艺中的裂解、聚合单元 HAZOP分析 大连市化工设计院有限公司 二O一 九 年一月 一、HAZOP方法介绍 HAZOP分析方法,即危险和可操作研究,是一种用于辨识设计缺陷、工艺过程危害及操作性问题结构化的分析方法。其方法的本质是通过一系列的会议对工艺图纸和操作规程进行分析,研究的侧重点是工艺部分或操作步骤的各种具体值,其基本过程就是以引导词为引导,对过程中工艺状态(参数)可能出现的变化(偏差)加以分析,找出其可能导致的危险。引导词的主要目的之一是能够使所有相关偏差的工艺参数得到评价。建设项目及在役装置均可使用HAZOP方法。 偏差的通常形式为“引导词+工艺参数”。 1、HAZOP分析所需的主要资料 (1)带控制点工艺流程图PIDS (2)装置布置图 (3)工艺技术规程 (4)仪表控制图 (5)设备运行工况 (6)安全设施配置情况 2、分析步骤 (1)成立HAZOP分析小组,确定分析研究对象; (2)分析的准备,收集相关图纸、资料、规程; (3)划分若干工艺单元或操作步骤,对每个分析节点使用引导词依次进行分析,得到一系列分析结果; (4)开会交流分析,做补充和更正,并形成报告。 二、分析对象的确定 根据《关于公布首批重点监管的危险化工工艺目录的通知》(安监总管三(2009)116号)江苏天成生化制品有限公司40000t/a(新增 8000 t/a) 双乙烯酮 的裂解工段以及 18000 t/a 山梨酸 ( 钾 ) 技改项目 的聚合工段、裂解工段是相对危险的操作单元,如工艺失控有发生爆炸、火灾、中毒的危险,故选择裂解工段、聚合工段作为本次HAZOP的分析对象。 三、分析准备
HAZOP分析报告(最终版本).docx
下载提示

欢迎注册登陆领取积分/会员免费下载--获取途径:

1.上传文档获得2积分      2.签到获取。  3.个人中心获取邀请链接邀请好友获取积分   4.参加首页活动免费获取7天/90天会员

AI助手联系客服