文库 工程管理 环境保护验收报告

潍坊华宝纺织有限公司年产2.5亿米高档纺织面料项目验收报告(公示).pdf

付费文档 积分文档 报告 PDF   87页   下载0   2023-02-14   浏览251   收藏0   点赞0   评分-   27783字   80积分
温馨提示:当前文档最多只能预览 3 页,若文档总页数超出了 6 页,请下载原文档以浏览全部内容。
潍坊华宝纺织有限公司年产2.5亿米高档纺织面料项目验收报告(公示).pdf 第1页
潍坊华宝纺织有限公司年产2.5亿米高档纺织面料项目验收报告(公示).pdf 第2页
潍坊华宝纺织有限公司年产2.5亿米高档纺织面料项目验收报告(公示).pdf 第3页
剩余84页未读, 下载浏览全部
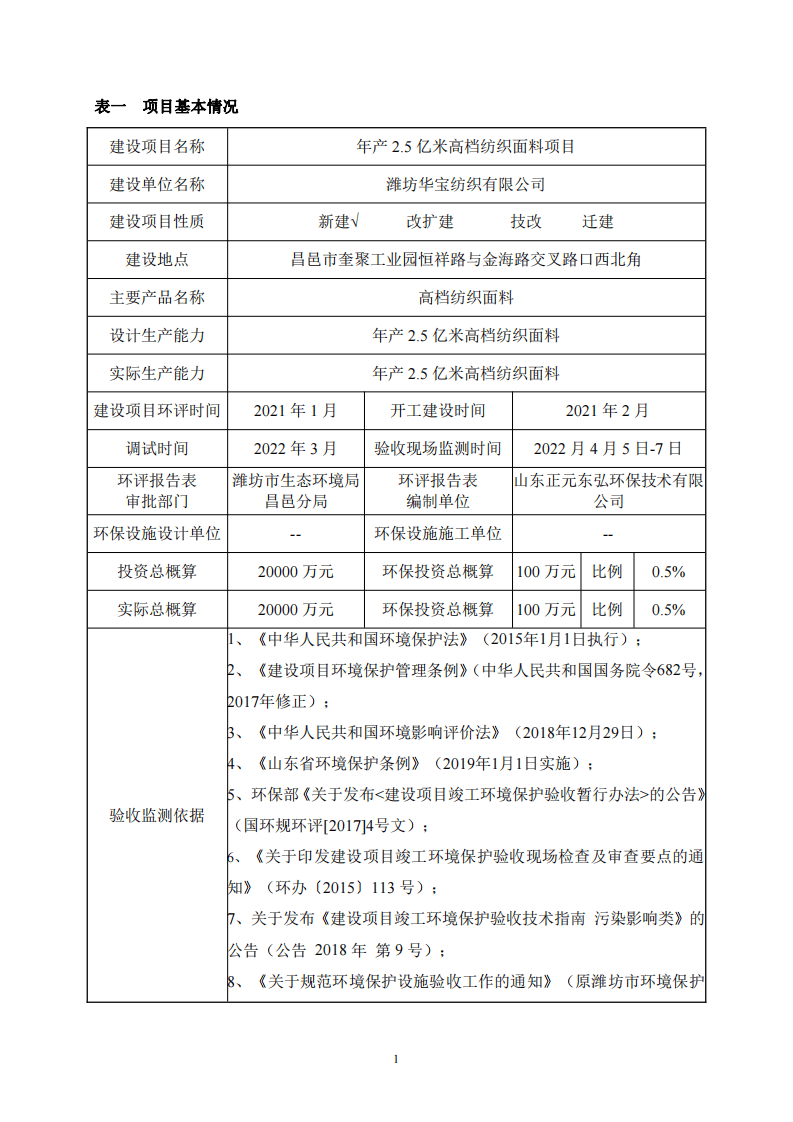
建设项目竣工环境保护 验收监测报告 项目名称:年产2.5亿米高档纺织面料项目 潍坊华宝纺织有限公司 二零二二年七月 建设单位法人代表:刘爱民 编制单位法人代表:刘爱民 项目负责人:尹向东 填表人:尹向东 建设单位:潍坊华宝纺织有限公司 编制单位:潍坊华宝纺织有限公司 电 话:13616464366 电 话:13616464366 传 真:/ 传 真:/ 邮 编:261302 邮 编:261302 地 址:昌邑市奎聚工业园恒祥路与金海 路交叉路口西北角 地 址:昌邑市奎聚工业园恒祥路与 金海路交叉路口西北角 1 表一项目基本情况 建设项目名称 年产2.5亿米高档纺织面料项目 建设单位名称 潍坊华宝纺织有限公司 建设项目性质 新建√ 改扩建 技改 迁建 建设地点 昌邑市奎聚工业园恒祥路与金海路交叉路口西北角 主要产品名称 高档纺织面料 设计生产能力 年产2.5亿米高档纺织面料 实际生产能力 年产2.5亿米高档纺织面料 建设项目环评时间 2021年1月 开工建设时间 2021年2月 调试时间 2022年3月 验收现场监测时间 2022月4月5日-7日 环评报告表 审批部门 潍坊市生态环境局 昌邑分局 环评报告表 编制单位 山东正元东弘环保技术有限 公司 环保设施设计单位 -- 环保设施施工单位 -- 投资总概算 20000万元 环保投资总概算100万元比例 0.5% 实际总概算 20000万元 环保投资总概算100万元比例 0.5% 验收监测依据 1、《中华人民共和国环境保护法》(2015年1月1日执行); 2、《建设项目环境保护管理条例》(中华人民共和国国务院令682号, 2017年修正); 3、《中华人民共和国环境影响评价法》(2018年12月29日); 4、《山东省环境保护条例》(2019年1月1日实施); 5、环保部《关于发布<建设项目竣工环境保护验收暂行办法>的公告》 (国环规环评[2017]4号文); 6、《关于印发建设项目竣工环境保护验收现场检查及审查要点的通 知》(环办〔2015〕113号); 7、关于发布《建设项目竣工环境保护验收技术指南污染影响类》的 公告(公告2018年第9号); 8、《关于规范环境保护设施验收工作的通知》(原潍坊市环境保护 2 局,2018年1月10日); 9、《关于印发环评管理中部分行业建设项目重大变动清单的通知 (环办[2015]52号)》; 10、《固定污染源排污许可分类管理名录》(2019年版); 11、《排污许可管理条例》; 12、《潍坊华宝纺织有限公司年产2.5亿米高档纺织面料项目环境影 响报告表》(2021.1)。 附件 附件1:项目备案证明; 附件2:潍坊市生态环境局昌邑分局以昌环审表字【2021】5号对本 项
潍坊华宝纺织有限公司年产2.5亿米高档纺织面料项目验收报告(公示).pdf
下载提示

欢迎注册登陆领取积分/会员免费下载--获取途径:

1.上传文档获得2积分      2.签到获取。  3.个人中心获取邀请链接邀请好友获取积分   4.参加首页活动免费获取7天/90天会员

AI助手联系客服