文库 安全生产/应急管理 制度及规程 操作规程

施工临时用电安全作业规程.docx

操作规程 DOCX   2页   下载12   2024-01-07   浏览110   收藏6   点赞3   评分-   603字   30积分
施工临时用电安全作业规程.docx 第1页
施工临时用电安全作业规程.docx 第2页
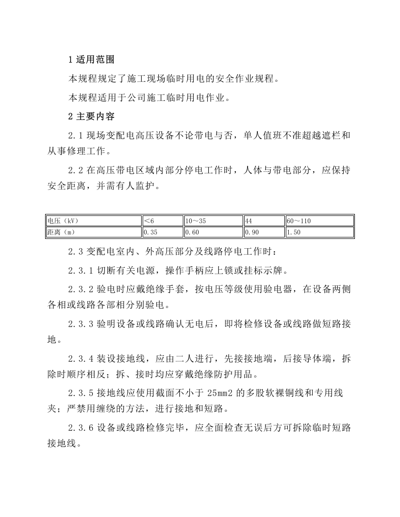
1 适用范围 本规程规定了施工现场临时用电的安全作业规程。 本规程适用于公司施工临时用电作业。 2 主要内容 2.1 现场变配电高压设备不论带电与否,单人值班不准超越遮栏和从事修理工作。 2.2 在高压带电区域内部分停电工作时,人体与带电部分,应保持安全距离,并需有人监护。 电压( kV ) < 6 10 ~ 35 44 60 ~ 110 距离( m ) 0.35 0.60 0.90 1.50 2.3 变配电室内、外高压部分及线路停电工作时: 2.3.1 切断有关电源,操作手柄应上锁或挂标示牌。 2.3.2 验电时应戴绝缘手套,按电压等级使用验电器,在设备两侧各相或线路各部相分别验电。 2.3.3 验明设备或线路确认无电后,即将检修设备或线路做短路接地。 2.3.4 装设接地线,应由二人进行,先接接地端,后接导体端,拆除时顺序相反;拆、接时均应穿戴绝缘防护用品。 2.3.5 接地线应使用截面不小于 25mm2 的多股软裸铜线和专用线夹;严禁用缠绕的方法,进行接地和短路。 2.3.6 设备或线路检修完毕,应全面检查无误后方可拆除临时短路接地线。 2.4 用绝缘棒或传动机构拉合高压开关时应戴绝缘手套;雨天室外操作时,除穿戴绝缘防护用品以外,绝缘棒应有防雨罩,并有人监护;严禁带负荷拉、合开关。 2.5 电气设备的金属外壳,必须接地或接零。同一设备可做接地和接零;同一供电网不允许有的接地有的接零。 2.6 电气设备所有保险丝(片)的额定电流应与其负荷容量相适应,禁止其他金属线代替保险丝(片)。
施工临时用电安全作业规程.docx
下载提示

欢迎注册登陆领取积分/会员免费下载--获取途径:

1.上传文档获得2积分      2.签到获取。  3.个人中心获取邀请链接邀请好友获取积分   4.参加首页活动免费获取7天/90天会员

AI助手联系客服