文库 法规规章标准库 建筑材料

GBT13477.11-2002 建筑密封材料试验方法 第11部分浸水后定伸粘结性的测定.pdf

付费文档 积分文档 PDF   9页   下载0   2023-08-12   浏览766   收藏0   点赞0   评分-   8503字   10积分
温馨提示:当前文档最多只能预览 5 页,若文档总页数超出了 6 页,请下载原文档以浏览全部内容。
GBT13477.11-2002 建筑密封材料试验方法 第11部分浸水后定伸粘结性的测定.pdf 第1页
GBT13477.11-2002 建筑密封材料试验方法 第11部分浸水后定伸粘结性的测定.pdf 第2页
GBT13477.11-2002 建筑密封材料试验方法 第11部分浸水后定伸粘结性的测定.pdf 第3页
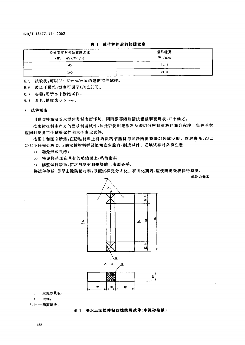
GBT13477.11-2002 建筑密封材料试验方法 第11部分浸水后定伸粘结性的测定.pdf 第4页
GBT13477.11-2002 建筑密封材料试验方法 第11部分浸水后定伸粘结性的测定.pdf 第5页
剩余4页未读, 下载浏览全部
ICS 91. 100. 50 Q 24 ÖлªÈËÃñ¹²ºÍ¹ú¹ú¼Ò±ê׼ GB/T 13477. 11-2002 ½¨ÖþÃÜ·â²ÄÁÏÊÔÑé·½·¨ µÚ11²¿·Ö:½þˮºó¶¨Éìճ½áÐԵIJⶨ Test method for building sealants Part 11:Determination of adhesion/cohesion properties at maintained extension after immersion in water (ISO 10590:1991,Building construction-Sealants- Determination of adhesion/ cohesion properties at maintained extension after immersion in water, MOD) 2002-12-17·¢²¼ 2003-06-01ʵʩ ÖлªÈËÃñ¹²ºÍ¹ú ¹ú¼ÒÖÊÁ¿¼à¶½¼ìÑé¼ìÒß×Ü¾Ö ·¢²¼ 419 GB/T 13477. 11-2002 ǰ ÑÔ GB/T 13477((½¨ÖþÃÜ·â²ÄÁÏÊÔÑé·½·¨¡··ÖΪ20¸ö²¿·Ö: -һµÚ1²¿·Ö:ÊÔÑé»ù²ÄµÄ¹æ¶¨; һһµÚ2²¿·Ö:ÃܶȵIJⶨ; ¡ªһµÚ3²¿·Ö:ʹÓñê׼Æ÷¾ß²â¶¨ÃÜ·â²ÄÁϼ·³öÐԵķ½·¨; һһµÚ4²¿·Ö:ԭ°üװµ¥×é·ÖÃÜ·â²ÄÁϼ·³öÐԵIJⶨ; ¡ªµÚ5²¿·Ö:±í¸Éʱ¼äµÄ²â¶¨; һµÚ6²¿·Ö:Á÷¶¯ÐԵIJⶨ¡£ -һµÚ7²¿·Ö:µÍÎÂÈáÐԵIJⶨ; һһµÚ8²¿·Ö:À­Éìճ½áÐԵIJⶨ; ¡ªµÚ9²¿·Ö:½þˮºóÀ­Éìճ½áÐԵIJⶨ; һһµÚ10²¿·Ö:¶¨Éì¿Ý½áÐԵIJⶨ; һµÚ11²¿·Ö:½þˮºó¶¨Éìճ½áÐԵIJⶨ; µÚ12²¿·Ö:ͬһζÈÏÂÀ­ÉìһѹËõѭ»·ºó¿Ý½áÐԵIJⶨ; һһµÚ13²¿·Ö:ÀäÀ­һÈÈѹºóճ½áÐԵIJⶨ; -һµÚ14²¿·Ö:½þˮ¼°À­ÉìһѹËõѭ»·ºóճ½áÐԵIJⶨ; ¡ªµÚ15²¿·Ö:¾­¹ýÈÈ¡¢͸¹ý²£Á§µÄÈ˹¤¹âԴºÍˮÆØ¶ºóճ½áÐԵIJඨ; -һµÚ16²¿·Ö:ѹËõÌØÐԵIJඨ; һµÚ17²¿·Ö:µ¯ÐÔ»Ö¸´ÂʵIJⶨ; һµÚ18²¿·Ö:°þÀëճ½áÐԵIJⶨ; һһµÚ19²¿·Ö:ÖÊÁ¿ÓëÌå»ý±ä»¯µÄ²â¶¨; ¡ªµÚ2¡£²¿·Ö:ÎÛȾÐԵIJⶨ¡£ ±¾²¿·ÖΪGB/T 13477µÄµÚ11²¿·Ö¡£±¾²¿·ÖÐ޸IJÉÓÃISO 10590:1991¡¶½¨Öþ½á¹¹ÃÜ·â²ÄÁϽþ ˮºó¶¨É쳤״̬ÏÂճ½á/ÄÚ¾ÛÐÔÄܵIJⶨ¡·(ӢÎİæ)¡£ ±¾²¿·Ö¸ù¾ÝISO 10590:1991ÖØÐÂÆð²Ý¡£ÔÚ¸½¼AÖÐÁгöÁ˱¾²¿·ÖÕÂÌõ±àºÅÓëISO 10590:1991Õ Ìõ±àºÅµÄ¶ÔÕÕһÀÀ±í¡£ ¿¼Âǵ½ÎÒ¹ú¹úÇé¼°ISOÃÜ·â²ÄÁÏÊÔÑé·½·¨±ê׼µÄÐÞ¶©Çé¿ö£¬ÔÚ²ÉÓÃISO 10590:1991ʱ£¬±¾²¿·Ö×ö ÁËһЩÐ޸ġ£ÔÚ¸½¼BÖиø³öÁËÕâЩ¼¼ÊõÐÔ²îÒì¼°ÆäԭÒòµÄһÀÀ±íÒÔ¹©²Î¿¼¡£ Ϊ±ãÓÚʹÓ㬱¾²¿·Ö»¹¶ÔISO 10590:1991×öÁËÏÂÁб༭ÐÔÐÞ¸Ä: a)¶Ô±ê׼µÄÃû³Æ×öÁËÐÞ¸Ä; b)¡°±¾¹ú¼Ê±ê׼¡±һ´Ê¸ÄΪ¡°GB/T 13477µÄ±¾²¿·Ö¡±»ò¡°±¾²¿·Ö¡±; c)ɾ³ýÁËISO 10590:1991µÚ6,7,8ÕÂÕýÎÄÖк¬ÓÐÕÂÌõ±àºÅµÄÀ¨ºÅ£¬ d)ɾ³ýÁËISO 10590:1991ÖÐעµÄ±àºÅ¡£ e)ɾ³ýÁËISO 10590:1991µÚ8Õ±í1Öеġ°1.6£¬1"ºÍ¡°2£¬1", f)½«ISO 10590:1991µÚ9Õµ
GBT13477.11-2002 建筑密封材料试验方法 第11部分浸水后定伸粘结性的测定.pdf
下载提示

欢迎注册登陆领取积分/会员免费下载--获取途径:

1.上传文档获得2积分      2.签到获取。  3.个人中心获取邀请链接邀请好友获取积分   4.参加首页活动免费获取7天/90天会员

AI助手联系客服