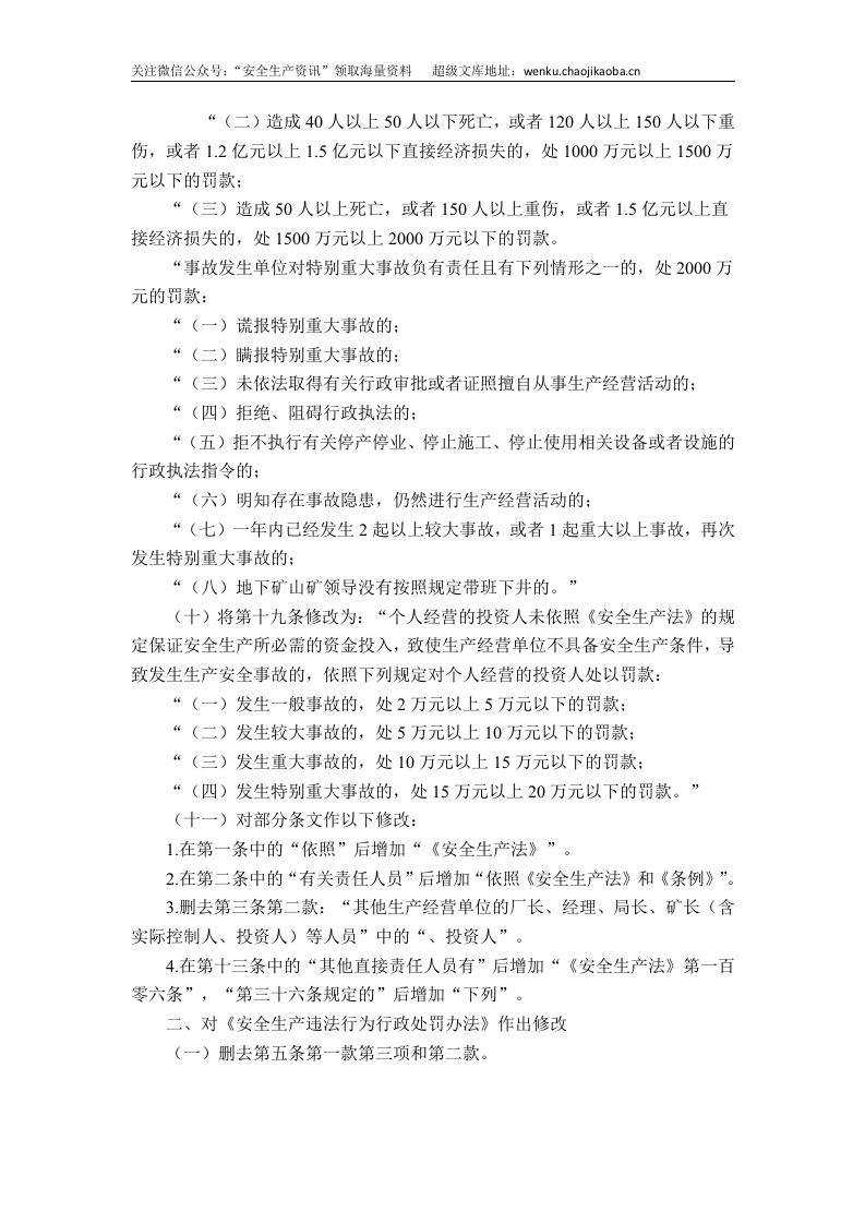
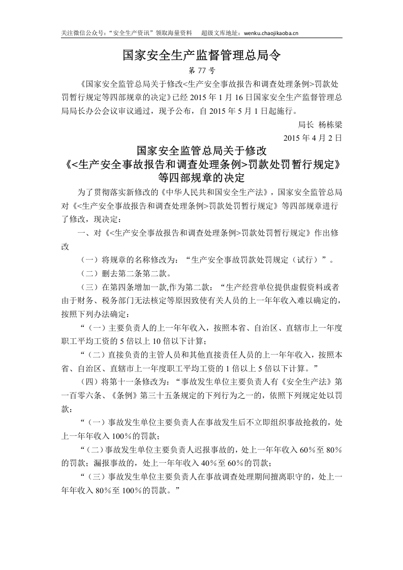
登录
内容
内容
文库
首页
分类
文库专题
文档悬赏
文库移动端
网盘资源
标签库
智安生态
资讯
AI助手
智安导航
智安培训
考培中心
VIP
签到
文库
法规规章标准库
EHS法律规章政策
规章政策通知
国家安监总局令[2015]第77号_《关于修改<生产安全事故报告和调查处理条例罚款处罚暂行规定>等四部规章的决定》.doc
付费文档
积分文档
安全法规
DOC
12页
下载0
2023-01-15
浏览16
收藏0
点赞0
评分-
免费文档
温馨提示:当前文档最多只能预览 3 页,若文档总页数超出了 6 页,请下载原文档以浏览全部内容。
剩余9页未读,
下载浏览全部
收藏
已收藏
文档描述
国家安监总局令[2015]第77号_《关于修改<生产安全事故报告和调查处理条例罚款处罚暂行规定>等四部规章的决定》.doc
下载提示
欢迎注册登陆领取积分/会员免费下载--获取途径:
1.上传文档获得2积分 2.签到获取。 3.个人中心获取邀请链接邀请好友获取积分 4.参加首页活动免费获取7天/90天会员
AI助手
|
联系客服
安全小e
123
个人认证
查看用户
该文档于
上传
推荐文档
《山东省生产经营单位安全生产主体责任规定》第357号令-2024年1月4日第三次修正.docx
重大事故隐患判定标准汇编(2023.5.5)(2)(1)(1).pdf
2023,工贸企业重大事故隐患判定标准(部令第10号)
最新文档
应急管理行政处罚裁量权基准-2024.doc
【安全总监文件】江苏省《关于推进建筑施工企业安全总监运用省安管系统加强在建项目安全管理的通知》.pdf
【安全总监文件】江苏省《关于全面强化落实企业主体责任深入推进安全生产专项整治的通知》.pdf
国务院安委会办公室关于印发安全生产治本攻坚三年行动方案2024-2026年子方案的通知2.pdf
国务院安委办印发《安全生产治本攻坚三年(2024-2026行动方案》的通知.pdf
安委20242号国务院安全生产委员会关于印发安全生产治本攻坚三年行动方案2024-2026年的通知.pdf
《安全生产治本攻坚三年行动方案(2024-2026年)》.pdf
《安全生产治本攻坚三年行动31个子方案》(2024-2026).pdf
重大事故隐患执法检查参考标准.pdf
重大事故隐患判定标准和重点检查事项汇编(51个行业领域)_5.pdf
您正在使用低版本浏览器,为了获得更良好的体验,建议您升级浏览器,为您推荐:
谷歌浏览器
火狐浏览器
360浏览器
×
文库主页
上传文档
智安导航
安全资讯
智安ai
智安培训