文库 工程管理 环境保护验收报告

杭州新跃医疗科技有限公司验收报告表.pdf

付费文档 积分文档 报告 PDF   54页   下载0   2023-02-14   浏览52   收藏0   点赞0   评分-   46973字   80积分
温馨提示:当前文档最多只能预览 3 页,若文档总页数超出了 6 页,请下载原文档以浏览全部内容。
杭州新跃医疗科技有限公司验收报告表.pdf 第1页
杭州新跃医疗科技有限公司验收报告表.pdf 第2页
杭州新跃医疗科技有限公司验收报告表.pdf 第3页
剩余51页未读, 下载浏览全部
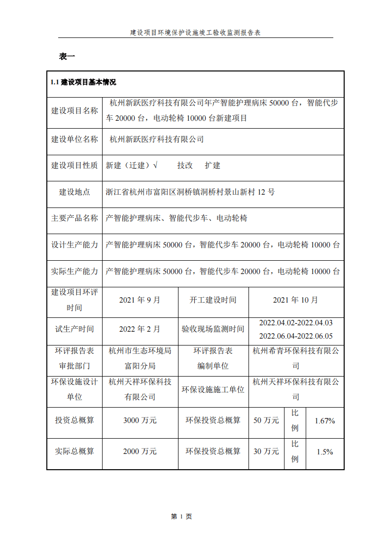
建设项目环境保护设施竣工验收监测报告表 杭州新跃医疗科技有限公司年产智能 护理病床 50000台,智能代步车 20000 台,电动轮椅 10000台新建项目 竣工环 境保护先行验收监测报告 表 建设单位: 杭州新跃医疗科技有限公司 编制单位: 杭州富阳诚兴企业管理咨询有限公司 2022年6月 建设项目环境保护设施竣工验收监测报告表 建设单位: 杭州新跃医疗科技有限公司 法人代表: 徐红卫 电话:13858157388 传真: / 邮编:311400 地址:浙江省杭州市富阳区洞桥镇洞桥村景山新村 12号 编制单位: 杭州富阳诚兴企业管理咨询有限公司 电话:0571-63276656 传真: / 邮编:311400 地址:富阳区山水国际 T2办公室910 建设项目环境保护设施竣工验收监测报告表 第 1 页 表一 1.1建设项目基本情况 建设项目名称 杭州新跃医疗科技有限公司年产智能护理病床 50000台,智能代步 车20000台,电动轮椅 10000台新建项目 建设单位名称 杭州新跃医疗科技有限公司 建设项目性质 新建(迁建)√ 技改 扩建 建设地点 浙江省杭州市富阳区洞桥镇洞桥村景山新村 12号 主要产品名称 产智能护理病床、智能代步车、电动轮椅 设计生产能力 产智能护理病床 50000台,智能代步车 20000台,电动轮椅 10000台 实际生产能力 产智能护理病床 50000台,智能代步车 20000台,电动轮椅 10000台 建设项目环评 时间 2021年9月 开工建设时间 2021年10月 试生产时间 2022年2月 验收现场监测时间 2022.04.02-2022.04.03 2022.06.04-2022.06.05 环评报告表 审批部门 杭州市生态环境局 富阳分局 环评报告表 编制单位 杭州希青环保科技有限公 司 环保设施设计 单位 杭州天祥环保科技 有限公司 环保设施施工单位 杭州天祥环保科技有限公 司 投资总概算 3000万元 环保投资总概算 50万元 比 例 1.67% 实际总概算 2000万元 环保投资总概算 30万元 比 例 1.5% 建设项目环境保护设施竣工验收监测报告表 第 2 页 1.2验收监测 依据 1、中华人民共和国国务院令第 682号《建设项目环境保护管理条例》; 2、原环境保护部国环规环评 [2017]4号《关于发布《建设项目竣工环 境保护验 收暂行办法》的公告》; 3、生态环境部公告 公告2018年第9号关于发布《建设项目竣工环 境保护验收技术指南污染影响类》的公告; 4、杭州希青环保科技有限公司 《 杭州
杭州新跃医疗科技有限公司验收报告表.pdf
下载提示

欢迎注册登陆领取积分/会员免费下载--获取途径:

1.上传文档获得2积分      2.签到获取。  3.个人中心获取邀请链接邀请好友获取积分   4.参加首页活动免费获取7天/90天会员

AI助手联系客服