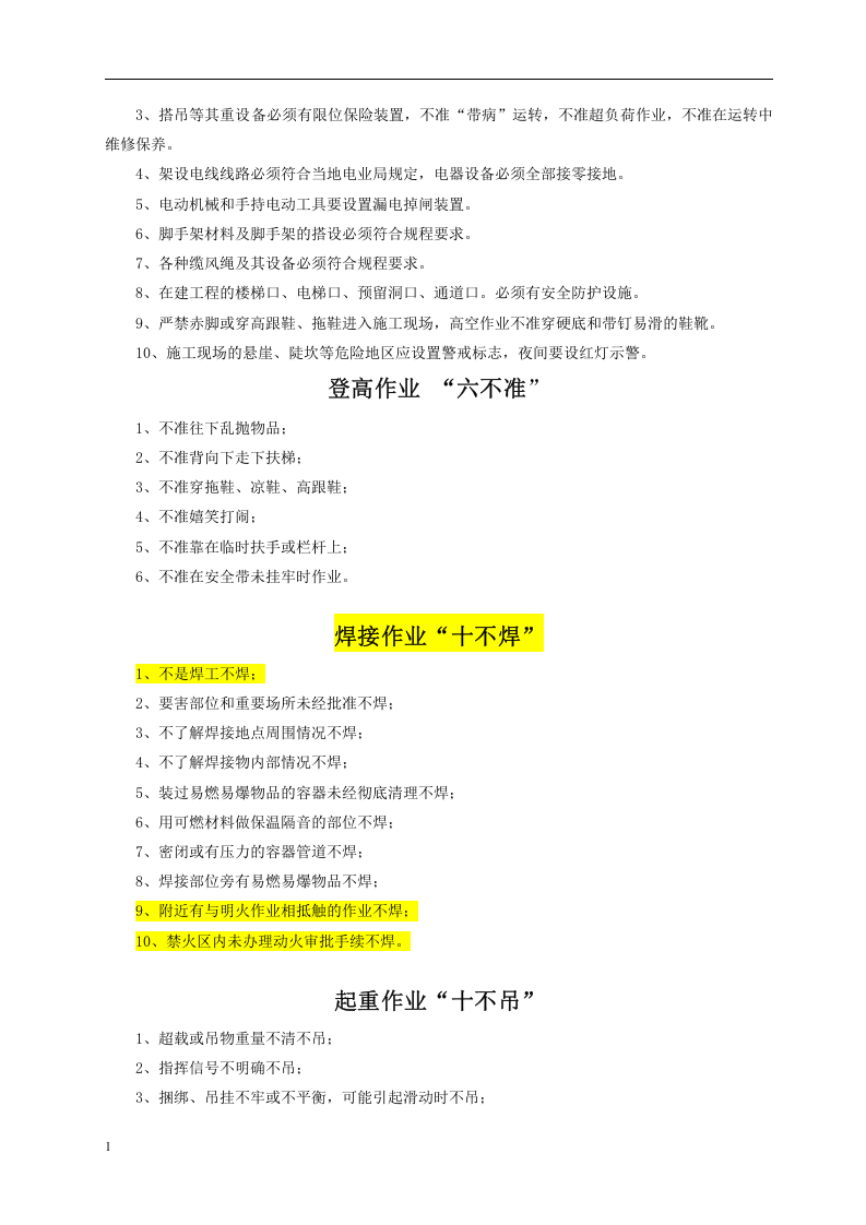
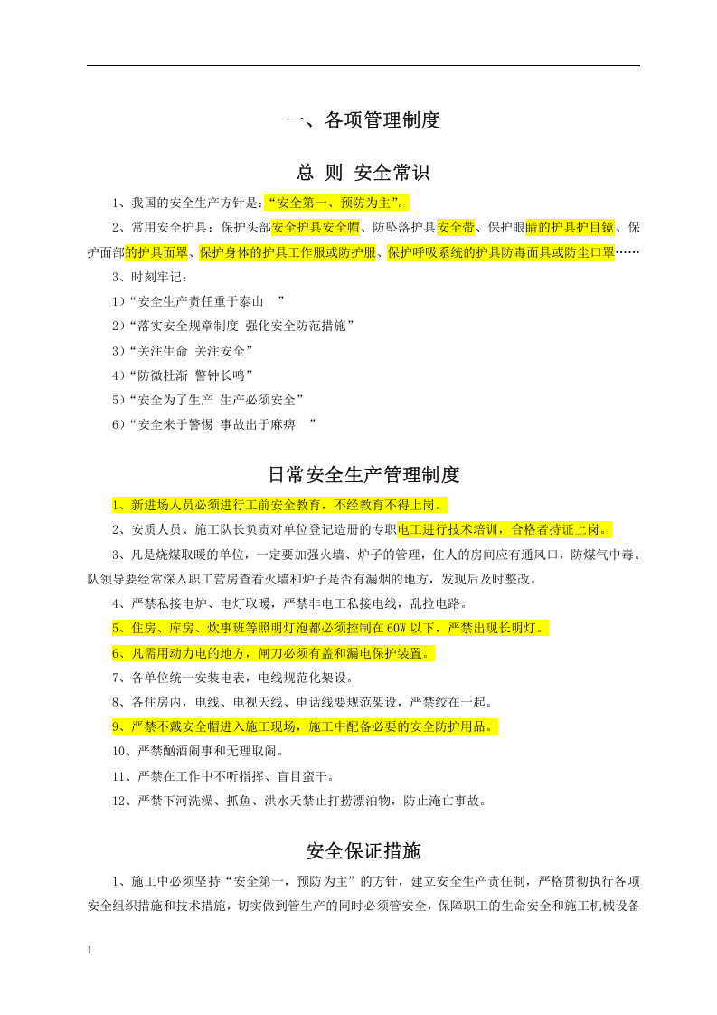
文库 安全生产/应急管理 教育培训 手册

安全生产手册-项目施工.docx

付费文档 积分文档 DOCX   90页   下载45   2024-04-29   浏览3671   收藏28   点赞16   评分-   71682字   90积分
温馨提示:当前文档最多只能预览 6 页,若文档总页数超出了 6 页,请下载原文档以浏览全部内容。
安全生产手册-项目施工.docx 第1页
安全生产手册-项目施工.docx 第2页
安全生产手册-项目施工.docx 第3页
安全生产手册-项目施工.docx 第4页
安全生产手册-项目施工.docx 第5页
安全生产手册-项目施工.docx 第6页
剩余84页未读, 下载浏览全部
目 录 一、各项管理制度 ……………………………………………………………………………………… (1) 总则 安全常识 ……………………………………………………………………………………… (4) 日常安全生产管理制度……………………………………………………………………………… (4) 安全保证措施………………………………………………………………………………………… (4) 安全生产六大纪律…………………………………………………………………………………… (5) 十项安全技术措施…………………………………………………………………………………… (5) 登高作业“六不准”………………………………………………………………………………… (6) 焊接作业“十不焊”………………………………………………………………………………… (6) 起重作业“十不吊”………………………………………………………………………………… (6) 库房管理“十不准”………………………………………………………………………………… (7) 车辆操作“五严禁”、“十不准” …………………………………………………………………… (7) 安全事故“四不放过” ……………………………………………………………………………… (7) 爆炸物品管理制度 …………………………………………………………………………………… (8) 施工现场消防责任制度 ……………………………………………………………………………… (10) 手持电动工具安全检查 ……………………………………………………………………………… (11) 移动式电动工具安全检查 …………………………………………………………………………… (11) 动力、照明配电箱安全检查 ………………………………………………………………………… (11) 交、直流电焊机安全检查 …………………………………………………………………………… (12) 土方工程安全总体要求 ……………………………………………………………………………… (12) 石方工程安全总体要求 ……………………………………………………………………………… (13) 防护工程安全总体要求 ……………………………………………………………………………… (13) 桥涵工程安全总体要求 ……………………………………………………………………………… (14) 施工员安全交底 ……………………………………………………………………………………… (15) 冲孔桩安全技术交底 ………………………………………………………………………………… (16) 人工挖孔桩施工安全技术交底 ……………………………………………………………………… (17) 钻孔桩施工安全技术交底 ………………
安全生产手册-项目施工.docx
下载提示

欢迎注册登陆领取积分/会员免费下载--获取途径:

1.上传文档获得2积分      2.签到获取。  3.个人中心获取邀请链接邀请好友获取积分   4.参加首页活动免费获取7天/90天会员

AI助手联系客服