文库 安全生产/应急管理 消防

消防安全重点单位消防安全自我评估表.docx

付费文档 积分文档 DOCX   6页   下载26   2024-05-01   浏览398175   收藏12   点赞56   评分-   3635字   50积分
消防安全重点单位消防安全自我评估表.docx 第1页
消防安全重点单位消防安全自我评估表.docx 第2页
消防安全重点单位消防安全自我评估表.docx 第3页
消防安全重点单位消防安全自我评估表.docx 第4页
消防安全重点单位消防安全自我评估表.docx 第5页
消防安全重点单位消防安全自我评估表.docx 第6页
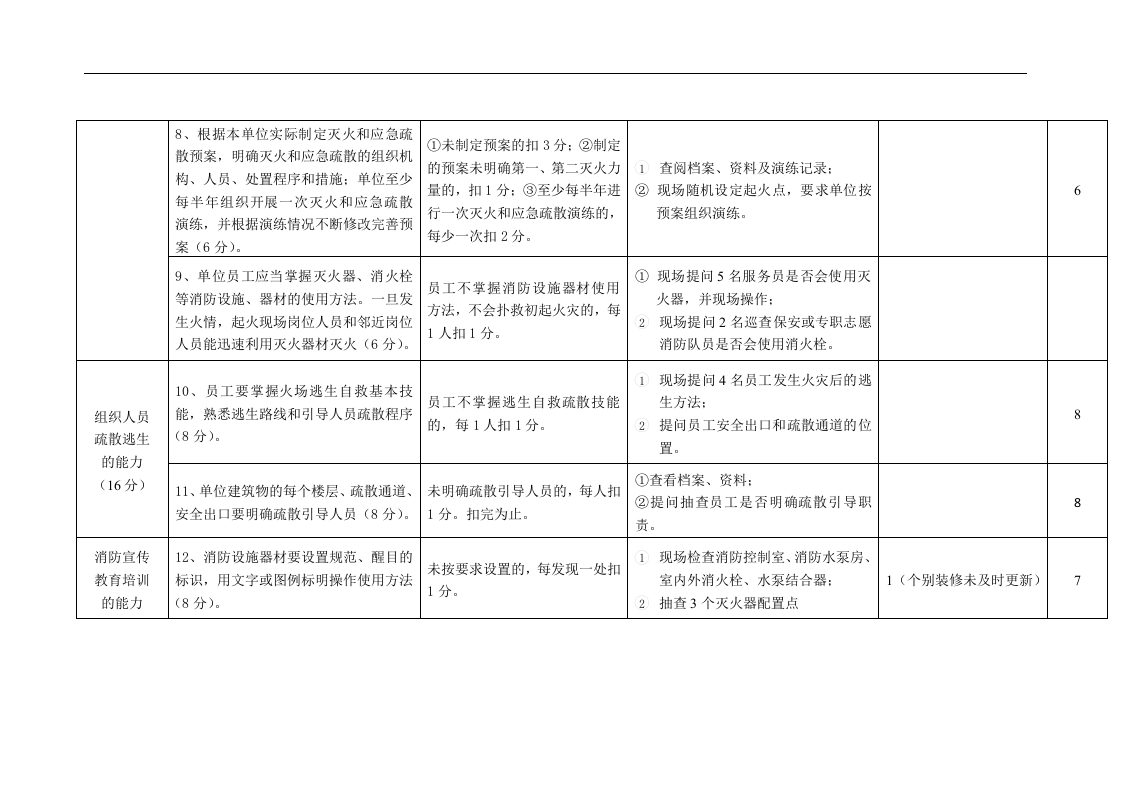
消防安全重点单位消防安全自我评估表 单位名称: 自我评估时间: 月 日 评 估   内   容 评估标准 评估方法 扣分及原因 得分 检查消除 火灾隐患 的能力 (20分) 1、确定消防安全管理人负责本单位的消防安全管理,单位是否确定重点岗位人员,确定或变更情况及时申报备案(5分) ① 未确定消防安全管理人的扣1的分; ② 未分别确定重点岗位人员的扣1分, ③ 未及时申报备案的扣1分。(本项扣完为止,下同) ① 查阅相关资料。 ② 现场核查提问消防安全管理人; ③ 每个岗位随机抽查1名员工并提问。包括负责消防安全的保安部经理、保安、消防控制室值班人员、和其他岗位员工。 5 2、单位每月进行一次全面防火检查,并填写检查记录(4分)。 ① 未每月开展防火检查的扣4分; ② 检查记录不符合要求的扣1分。 查阅年度防火巡查记录,检查记录 4 3、单位每日进行防火巡查,并确定巡查的人员、内容、部位和频次;公众聚集场所在营业期间应当至少每二小时进行一次防火巡查;医院、养老院、寄宿制的学校、托儿所、幼儿园应当开展夜间防火巡查;可利用本单位视频监控、电子巡更等设备辅助开展防火巡查(4分)。 ① 未按要求开展防火巡查的扣2分; ② 巡查记录不符合要求的扣2分。 查阅年度防火巡查记录,检查记录 4 4、单位员工每天班前、班后检查本岗位消防安全(3分)。 单位员工未在班前、班后进行检查的,每发现1人扣1分,扣完为止。 查看员工班前班后记录; 结合员工岗位进行抽查提问(在班前、班后应该注意哪些消防安全事项,进行用火、用电、用油、用气等方面的检查情况)。 3 5、单位防火检查、巡查发现的火灾隐患,检查巡查人员立即督促整改,当场整改不了的,要报告消防安全管理人,制定整改计划,明确整改措施、整改时限,限期消除,并采取防范措施,确保
消防安全重点单位消防安全自我评估表.docx
下载提示

欢迎注册登陆领取积分/会员免费下载--获取途径:

1.上传文档获得2积分      2.签到获取。  3.个人中心获取邀请链接邀请好友获取积分   4.参加首页活动免费获取7天/90天会员

AI助手联系客服