文库 工程管理 环境保护验收报告

机械零件及精密模具制造项目验收废水废气部分.pdf

付费文档 积分文档 PDF   41页   下载0   2023-02-14   浏览68   收藏0   点赞0   评分-   24485字   80积分
温馨提示:当前文档最多只能预览 3 页,若文档总页数超出了 6 页,请下载原文档以浏览全部内容。
机械零件及精密模具制造项目验收废水废气部分.pdf 第1页
机械零件及精密模具制造项目验收废水废气部分.pdf 第2页
机械零件及精密模具制造项目验收废水废气部分.pdf 第3页
剩余38页未读, 下载浏览全部
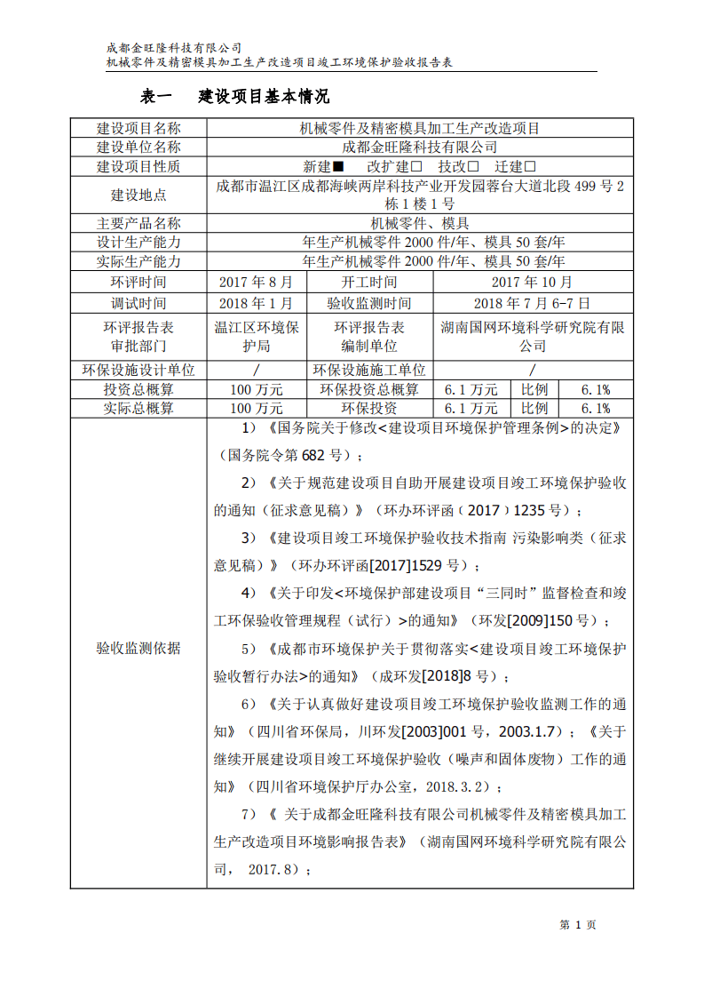
—1— 成都金旺隆科技有限公司机械零件 及精密模具加工生产改造项目竣工环境 保护验收监测报告表 2018年8月 建设单位: 成都金旺隆科技有限公司 编制单位: 成都金旺隆科技有限公司 —2— 建设单位法人代表: 编制单位法人代表: 项 目 负责 人: 建设单位: 成都金旺隆科技有限公司 电话: 13438480450 传真: / 邮编: 611833 地址: 成都市温江区成都海峡两岸科技产业开发园蓉台大道北段499号2栋1楼1号 成都金旺隆科技有限公司 机械零件及精密模具加工生产改造项目竣工环境保护验收报告表 第1页 表一建设项目基本情况 建设项目名称 机械零件及精密模具加工生产改造项目 建设单位名称 成都金旺隆科技有限公司 建设项目性质 新建■ 改扩建□技改□迁建□ 建设地点 成都市温江区成都海峡两岸科技产业开发园蓉台大道北段499号2 栋1楼1号 主要产品名称 机械零件、模具 设计生产能力 年生产机械零件2000件/年、模具50套/年 实际生产能力 年生产机械零件2000件/年、模具50套/年 环评时间 2017年8月 开工时间 2017年10月 调试时间 2018年1月 验收监测时间 2018年7月6-7日 环评报告表 审批部门 温江区环境保 护局 环评报告表 编制单位 湖南国网环境科学研究院有限 公司 环保设施设计单位 / 环保设施施工单位 / 投资总概算 100万元 环保投资总概算 6.1万元 比例 6.1% 实际总概算 100万元 环保投资 6.1万元 比例 6.1% 验收监测依据 1)《国务院关于修改<建设项目环境保护管理条例>的决定》 (国务院令第682号); 2)《关于规范建设项目自助开展建设项目竣工环境保护验收 的通知(征求意见稿)》(环办环评函﹝2017﹞1235号); 3)《建设项目竣工环境保护验收技术指南污染影响类(征求 意见稿)》(环办环评函[2017]1529号); 4)《关于印发<环境保护部建设项目“三同时”监督检查和竣 工环保验收管理规程(试行)>的通知》(环发[2009]150号); 5)《成都市环境保护关于贯彻落实<建设项目竣工环境保护 验收暂行办法>的通知》(成环发[2018]8号); 6)《关于认真做好建设项目竣工环境保护验收监测工作的通 知》(四川省环保局,川环发[2003]001号,2003.1.7);《关于 继续开展建设项目竣工环境保护验收(噪声和固体废物)工作的通 知》(四川省环境保护厅办公室,2018.3.2); 7)《关于成都金旺隆科技有限公司机械零件及精密模具加工 生产改造项目环境影响报告表》(湖南国网环境科学研究院有限公 司,2017.8); 成都金旺隆科技有限公司 机械零件及精密模具加工生产改
机械零件及精密模具制造项目验收废水废气部分.pdf
下载提示

欢迎注册登陆领取积分/会员免费下载--获取途径:

1.上传文档获得2积分      2.签到获取。  3.个人中心获取邀请链接邀请好友获取积分   4.参加首页活动免费获取7天/90天会员

AI助手联系客服