文库 安全生产/应急管理 制度及规程 操作规程

XX焦化厂安全操作规程(汇编106页).docx

DOCX   106页   下载9   2024-05-03   浏览10087   收藏4   点赞3   评分-   50694字   150积分
温馨提示:当前文档最多只能预览 6 页,若文档总页数超出了 6 页,请下载原文档以浏览全部内容。
XX焦化厂安全操作规程(汇编106页).docx 第1页
XX焦化厂安全操作规程(汇编106页).docx 第2页
XX焦化厂安全操作规程(汇编106页).docx 第3页
XX焦化厂安全操作规程(汇编106页).docx 第4页
XX焦化厂安全操作规程(汇编106页).docx 第5页
XX焦化厂安全操作规程(汇编106页).docx 第6页
剩余100页未读, 下载浏览全部
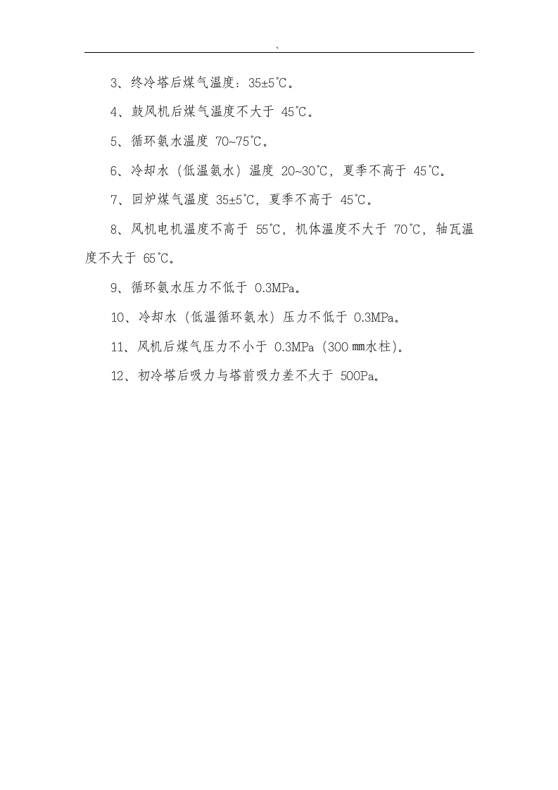
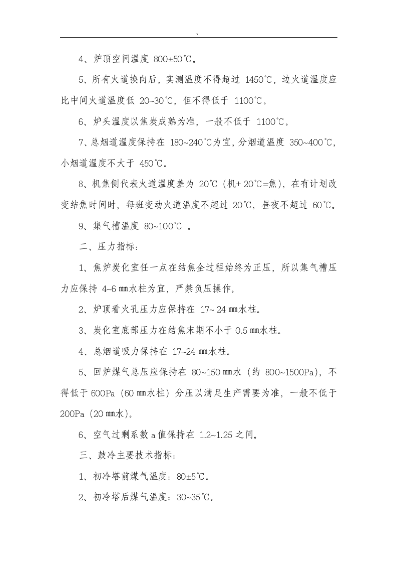
第一章 焦炉基本知识 第一节、焦炉的基本设计参数 一、炉型: 焦炉炉型为 4×30孔 99—Ⅲ型,其特点是,两分火道,煤气侧入,单热式焦炉,每座焦炉 30个炭化室,31个燃烧室,横向蓄热式,燃烧室斜道等部位采用硅砖砌筑,蓄热室、炉顶采用粘土砖砌筑。 二、设计参数: 炭灰室全长 6552 ㎜ ,有效长 5872 ㎜ ,全高 3040 ㎜ ,有效高 2760 ㎜ ,平均宽 340 ㎜ ,机侧宽 330 ㎜ ,焦侧宽 350 ㎜ ,锥度 20 ㎜ ,炭化室中心距 876 ㎜ ,有效容积 5.51m ³ ,立火道中心距 351 ㎜ ,每个燃烧室立火道数:17个,其中机侧 9个,焦侧 8个,两组(四座)焦炉立火道总数为2116个。 三、设计能力: 年产机焦 25万吨:年产煤焦油 1.25万吨,每一炭化室装干煤量 4.1 吨,设计结焦时间 12小时(顶装煤)。 第二节、主要技术指标 一、温度指标: 1、标准温度:入炉煤水份保持 8~10%,结焦时间 12小时,标准温度为机侧 1240℃,焦侧 1260℃(待测)。 2、焦饼中心温度 1000±50℃。 3、蓄热室顶部温度应为立火道温度的 87~90%,大约差 150℃不得超过 1250℃。 4、炉顶空间温度 800±50℃。 5、所有火道换向后,实测温度不得超过 1450℃,边火道温度应比中间火道温度低 20~30℃,但不得低于 1100℃。 6、炉头温度以焦炭成熟为准,一般不低于 1100℃。 7、总烟道温度保持在 180~240℃为宜,分烟道温度 350~400℃,小烟道温度不大于 450℃。 8、机焦侧代表火道温度差为 20℃(机+ 20℃=焦),在有计划改变结焦时间时,每班变动火道温度不超过 20℃,昼夜不超过 60℃。 9、集气槽温度 80~100℃ 。 二、压力指标: 1、焦炉炭化室任一点在结焦全过程始终为正压,所以集气槽压力应保持 4~6 ㎜ 水柱为宜,严禁负压操作。 2、炉顶看火孔压力应保持在 17~ 24 ㎜ 水柱。 3
XX焦化厂安全操作规程(汇编106页).docx
下载提示

欢迎注册登陆领取积分/会员免费下载--获取途径:

1.上传文档获得2积分      2.签到获取。  3.个人中心获取邀请链接邀请好友获取积分   4.参加首页活动免费获取7天/90天会员

AI助手联系客服