文库 行业资料 环保/环境 企业环保

最全环保台账管理清单,督察迎检自查整改攻略!.docx

DOCX   18页   下载51   2024-04-29   浏览48677   收藏34   点赞57   评分-   5553字   80积分
温馨提示:当前文档最多只能预览 6 页,若文档总页数超出了 6 页,请下载原文档以浏览全部内容。
最全环保台账管理清单,督察迎检自查整改攻略!.docx 第1页
最全环保台账管理清单,督察迎检自查整改攻略!.docx 第2页
最全环保台账管理清单,督察迎检自查整改攻略!.docx 第3页
最全环保台账管理清单,督察迎检自查整改攻略!.docx 第4页
最全环保台账管理清单,督察迎检自查整改攻略!.docx 第5页
最全环保台账管理清单,督察迎检自查整改攻略!.docx 第6页
剩余12页未读, 下载浏览全部
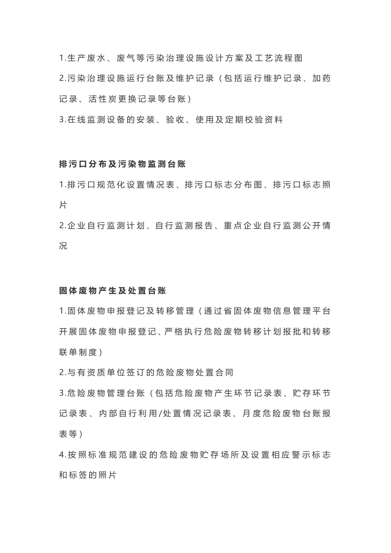
台账不全罚款11万?正常!最全环保台账管理清单,督察迎检自查整改攻略! 山东省临沂罗庄一企业未如实记录安全生产台账有机性挥发物的去向、废弃量不明,执法人员通过调查问询、现场勘验固定证据,依据法律根据《中华人民共和国大气污染防治法》开出十一万罚单。 各地正在积极应对第二轮中央环保督察迎检中,各被督查区域和单位都在紧密整改,生产中最不以人注目的环保台账管理环节,更容易被忽略,那么环保台账档案应该如何管理?企业如何自查整改? 台账管理目录清单 (参考) 项目环评报批及验收资料 1.营业执照 2.环境影响评价报告书/报告表批复文件,登记表网上备案文件 3.环境影响评价报告书/报告表全本 4.环境保护设施验收批复、自主验收文件、验收监测(调查)报告 排污许可证 1.排污许可证(正、副本) 污染治理设施(包括在线监测设备)运行台账 1.生产废水、废气等污染治理设施设计方案及工艺流程图 2.污染治理设施运行台账及维护记录(包括运行维护记录、加药记录、活性炭更换记录等台账) 3.在线监测设备的安装、验收、使用及定期校验资料 排污口分布及污染物监测台账 1.排污口规范化设置情况表、排污口标志分布图、排污口标志照片 2.企业自行监测计划、自行监测报告、重点企业自行监测公开情况 固体废物产生及处置台账 1.固体废物申报登记及转移管理(通过省固体废物信息管理平台开展固体废物申报登记、严格执行危险废物转移计划报批和转移联单制度) 2.与有资质单位签订的危险废物处置合同 3.危险废物管理台账(包括危险废物产生环节记录表、贮存环节记录表、内部自行利用/处置情况记录表、月度危险废物台账报表等) 4.按照标准规范建设的危险废物贮存场所及设置相应警示标志和标签的照片 5.危险废物应急预案、内部管理制度(危险废物管理组织架构、管理制度、公开制度、培训制度、档案管理制度)
最全环保台账管理清单,督察迎检自查整改攻略!.docx
下载提示

欢迎注册登陆领取积分/会员免费下载--获取途径:

1.上传文档获得2积分      2.签到获取。  3.个人中心获取邀请链接邀请好友获取积分   4.参加首页活动免费获取7天/90天会员

AI助手联系客服