文库 企管/人资/营销 人力资源/行政 绩效考核

腾讯薪酬管理制度介绍.pdf

付费文档 积分文档 PDF   7页   下载0   2023-02-02   浏览16   收藏0   点赞0   评分-   5314字   50积分
温馨提示:当前文档最多只能预览 3 页,若文档总页数超出了 6 页,请下载原文档以浏览全部内容。
腾讯薪酬管理制度介绍.pdf 第1页
腾讯薪酬管理制度介绍.pdf 第2页
腾讯薪酬管理制度介绍.pdf 第3页
剩余4页未读, 下载浏览全部
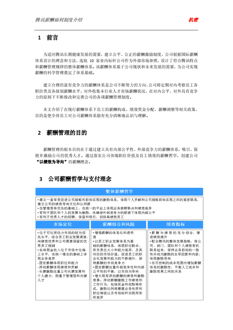
腾讯薪酬福利制度介绍 机密 薪酬管理 制度介绍 (仅公司正式员工适 用) 人力资源部 二零一零年四月更新 腾讯薪酬福利制度介绍 机密 目 录 1 前言 ....................................................................................................... 3 2 薪酬管理的目的 .................................................................................... 3 3 公司薪酬哲学与支付理念 .................................................................... 3 4 薪酬体系介绍 ....................................................................................... 4 4.1 薪酬体系设计原则 ..................................................................................................... 4 4.2 员工年度总现金收入的构成 ..................................................................................... 4 5 固定工资的发放 .................................................................................... 5 5.1 固定工资的发放时间及标准 ..................................................................................... 5 5.2 值班补助标准 ............................................................................................................. 5 5.3 假期工资标准 ............................................................................................................. 5 6 年度绩效奖金的发放 ............................................................................ 6 6.1 年度绩效奖金发放流程 ............................................................................................. 6 6.2 年度绩效奖金发放相关规定 ..................................................................................... 6 7 年度薪酬调整 ....................................................................................... 6 7.1公司年度调薪覆盖群体 ................................................................................................ 6 7.2年度调薪生效日 .........................
腾讯薪酬管理制度介绍.pdf
下载提示

欢迎注册登陆领取积分/会员免费下载--获取途径:

1.上传文档获得2积分      2.签到获取。  3.个人中心获取邀请链接邀请好友获取积分   4.参加首页活动免费获取7天/90天会员

AI助手联系客服