文库 工程管理 环境保护验收报告

海油工程扩建使用 II 类放射源II 类射线装置项目竣工验收终稿盖章版.pdf

付费文档 积分文档 工程 PDF   209页   下载0   2023-02-14   浏览67   收藏0   点赞0   评分-   57191字   80积分
温馨提示:当前文档最多只能预览 3 页,若文档总页数超出了 6 页,请下载原文档以浏览全部内容。
海油工程扩建使用 II 类放射源II 类射线装置项目竣工验收终稿盖章版.pdf 第1页
海油工程扩建使用 II 类放射源II 类射线装置项目竣工验收终稿盖章版.pdf 第2页
海油工程扩建使用 II 类放射源II 类射线装置项目竣工验收终稿盖章版.pdf 第3页
剩余206页未读, 下载浏览全部
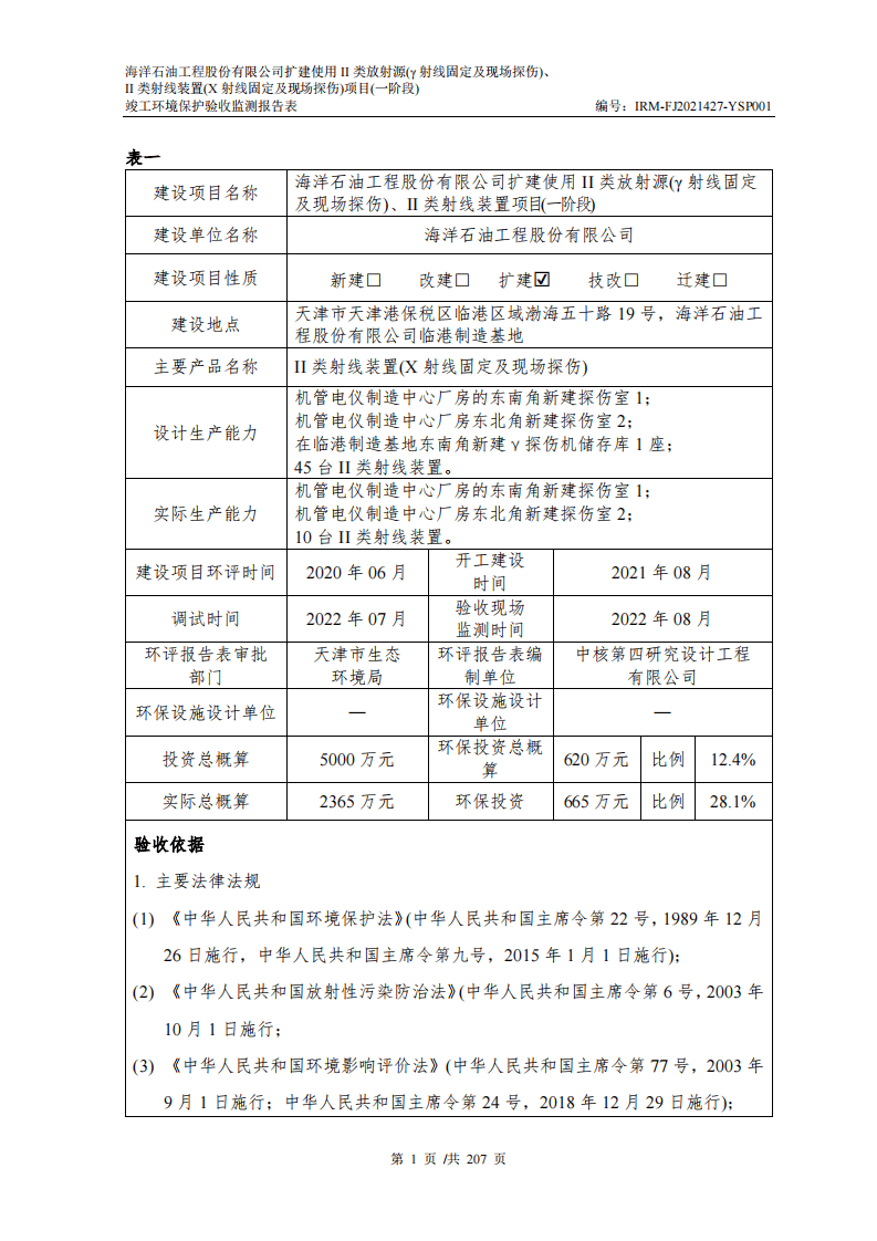
海洋石油工程股份有限公司扩建使用 II类放射源 (γ射线固定及现场探伤 )、 II类射线装置 (X射线固定及现场探伤 )项目(一阶段) 竣工环境保护验收监测报告表 编号:IRM-FJ2021427-YSP001 第 1 页 /共 207 页 表一 建设项目名称 海洋石油工程股份有限公司扩建使用 II类放射源(γ射线固定 及现场探伤 )、II类射线装置 项目(一阶段) 建设单位 名称 海洋石油工程股份有限公司 建设项目性质 新建□ 改建□ 扩建☑ 技改□ 迁建□ 建设地点 天津市天津港保税区临港区域渤海五十路 19号,海洋石油工 程股份有限公司临港制造基地 主要产品名称 II类射线装置 (X射线固定及现场探伤 ) 设计生产能力 机管电仪制造中心厂房的东南角新建探伤室 1; 机管电仪制造中心厂房东北角新建探伤室 2; 在临港制造基地东南角新建γ探伤机储存库 1座; 45台II类射线装置 。 实际生产能力 机管电仪制造中心厂房的东南角新建探伤室 1; 机管电仪制造中心厂房东北角新建探伤室 2; 10台II类射线装置 。 建设项目环评时间 2020年06月 开工建设 时间 2021年08月 调试时间 2022年07月 验收现场 监测时间 2022年08月 环评报告表审批 部门 天津市生态 环境局 环评报告表编 制单位 中核第四研究设计工程 有限公司 环保设施设计单位 — 环保设施设计 单位 — 投资总概算 5000万元 环保投资总概 算 620万元 比例 12.4% 实际总概算 2365万元 环保投资 665万元 比例 28.1% 验收依据 1. 主要法律法规 (1) 《中华人民共和国环境保护法》 (中华人民共和国主席令第 22号,1989年12月 26日施行,中华人民共和国主席令第九号, 2015年1月1日施行); (2) 《中华人民共和国放射性污染防治法》 (中华人民共和国主席令第 6号,2003年 10月1日施行; (3) 《中华人民共和国环境影响评价法》 (中华人民共和国主席令第 77号,2003年 9月1日施行;中华人民共和国主席令第 24号,2018年12月29日施行); 海洋石油工程股份有限公司扩建使用 II类放射源 (γ射线固定及现场探伤 )、 II类射线装置 (X射线固定及现场探伤 )项目(一阶段) 竣工环境保护验收监测报告表 编号:IRM-FJ2021427-YSP001 第 2 页 /共 207 页 (4) 《放射性同位素与射线装置安全和防护条例》 (中华人民共和国国务院令第 449 号,2005年12月1日施行;中华人民共和国国务院令第 709号,2019年3月 2日修改施行 ); (5) 《建设项目环境保护管理条例》 (中华人民共和国国务院令第 253号,19
海油工程扩建使用 II 类放射源II 类射线装置项目竣工验收终稿盖章版.pdf
下载提示

欢迎注册登陆领取积分/会员免费下载--获取途径:

1.上传文档获得2积分      2.签到获取。  3.个人中心获取邀请链接邀请好友获取积分   4.参加首页活动免费获取7天/90天会员

AI助手联系客服