文库 安全生产/应急管理 制度及规程 操作规程

设备安全操作及维护规程.docx

DOCX   90页   下载3   2024-05-20   浏览10044   收藏56   点赞63   评分-   75217字   150积分
温馨提示:当前文档最多只能预览 6 页,若文档总页数超出了 6 页,请下载原文档以浏览全部内容。
设备安全操作及维护规程.docx 第1页
设备安全操作及维护规程.docx 第2页
设备安全操作及维护规程.docx 第3页
设备安全操作及维护规程.docx 第4页
设备安全操作及维护规程.docx 第5页
设备安全操作及维护规程.docx 第6页
剩余84页未读, 下载浏览全部
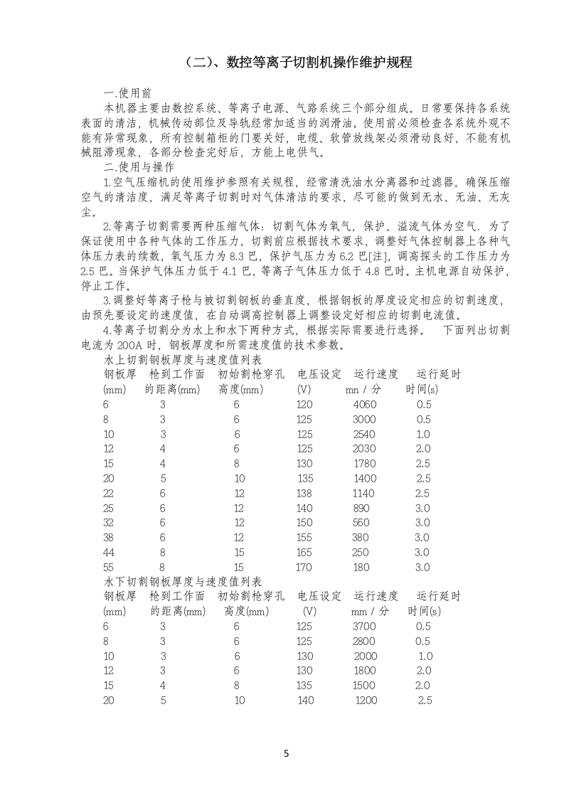
设备安全操作及维护规程 一、 冷作、切割设备 (一) 钢板预处理流水线操作维护规程 (二) 数控等离子切割机操作维护规程 (三) 滚剪倒角机操作维护规程 (四) 切管套丝机操作维护规程 (五) 联合角咬口机操作维护规程 (六) 空气锤操作维护规程 (七) 水压机操作维护规程 (八) 油压机操作维护规程 (九) 万能液压机操作维护规程 (十) 联合冲剪机操作维护规程 (十一) 剪扳机操作维护规程 (十二) 横向连续剪扳机操作维护规程 (十三) 型钢校直机操作维护规程 (十四) 肋骨冷弯机操作维护规程 (十五) 三辊卷板机操作维护规程 (十六) 万能滚扳机操作维护规程 (十七) 弯管机操作维护规程 (十八) 液压折弯机操作维护规程 (十九) 数控(光电跟踪)火焰切割机操作维护规程 (二十) 板料校平机操作维护规程 (二十一) 挤压机操作规程 (二十二) 315面板机操作规程 (二十三) T型材操作规程 (二十四) 焊接变位机操作规程 (二十五) 定长线、法兰焊接机安全操作规程 (二十六) 相贯线切割机安全操作规程 二、 焊接设备 (一) 交流电焊机操作维护规程 (二) 交直流(单)多头焊机操作维护规程 (三) CO2气体保护焊机操作维护规程 (四) 埋弧自动焊机操作维护规程 (五) 垂直自动焊机操作维护规程 (六) 氩弧焊机操作维护规程 三、 金切设备 (一) 普通车床操作维护规程 (二) 立式车床操作维护规程 (三) 端面车床操作维护规程 (四) 龙门刨床操作维护规程 (五) 牛头刨床操作维护规程 (六) 插床操作维护规程 (七) 刨边机操作维护规程 (八) 立式升降台铣床操作维护规程 (九) 卧式万能铣床操作维护规程 (十) 万能工具铣床操作维护规程 (十一) 立式钻床操作维护规程 (十二) 摇臂钻床操作维护规程 (十三) 卧式镗床操作维护规程 (十四) 平面磨床操作维护规程 (十五) 外圆磨床操作维护规程 (十六) 万能工具磨床操作维护规程 (十七) 圆盘锯床操作维护规程 (十八) 弓锯床操作维护规程 (十九) 滚齿机操作维护规程 (二十) 铣边机操作维护规程 四、 特种设备 (一) 门座式起重机操作维护规程 (二) 门式起重机操作维护规程 (三) 桥式起重机操作维护规程 (四) 塔式起重机操作维护规程 (五) 锅炉运行操作规程 (六) 电梯运行操作规程 (七) 压力容器安全操作规程 (八) 压力管道安全操作规程 (九) 叉车操作维护规程 (十) 卷扬机操作维护规程 (十一) 平板车操作维护规程 (十二) 牵引车操作规程 (十三) 流动式起重机操作规程 (十四) 货运汽车安全操作规程 (十五) 电瓶堆垛车安全操作规程 (十六) 电动平车安全操作规程 (十七) 滑移装载机安全操作规程 (十八) 高空作业车安全操作规程 五 其他设备 (一) 柴油发电机组操作维护规程 (二) 变频发电机组操作维护规程(60HZ) (三) 加热器操作规程 (四) 60HZ变频电源安全操作规程 (五) 钢管调直机的操作规程 (六) 砂轮机操作规程 (七) 试压泵操作规程 (八) 齿轮式输油泵操作规程 (九) 串油泵操作规程 (十) 高压往复泵操作规程 (十一) 水负载安全操作规程 (十二) 负载库安全操作规程 (十三) 下水小车操作规程 (十四) 1000T运输船操作规程 (十五) 钢质托架安全操作规程 (十六) 拉槽机安全操作规程 (十七) 冲击机安全操作规程 (十八) 低温箱安全操作规程 (十九) 万能拉伸实验机安全操作规程 (二十) 舷边吊安全操作规程 (二十一) 镗排安全操作规程 (二十二) 风机安全操作规程 (二十三) 除湿机安全操作规程 (二十四) 高压水泵安全操作规程 (二十五) 高压无气喷涂机安全操作规程 (二十六) 固定加热箱安全操作规程 (二十七) 回砂系统安全操作规程 (二十八) 喷砂系统安全操作规程 (二十九) 漆雾风机安全操作规程 (三十) 气动搅拌机安全操作规程 (三十一) 全室除尘系统安全操作规程 (三十二) 冲砂房柔性门开启安全操作规程 (三十三) 真空吸砂机安全操作规程 (三十四) 螺杆式空压机操作规程 (三十五) 离心式空压机操作规程 (三十六) 箱式变电设施高压操作规程 (三十七) 箱式变电设施低压操作规程 (三十八) 35KV变电设施安全操作规程 六 工属具 (一) 千斤顶、液压泵使用操作规程 (二) 手拉葫芦安全操作规程 (三) 手持电动打磨机安全操作规程 (四) 手电刨操作规程 一、冷作、切割设备 (一)、 钢板预处理流水线操作维护规程 钢材预处理流水线,是由预热、抛丸机、喷漆机、运输辊道及行车等工位所组成,它的主要作用:是对造船用钢板、型材进行抛丸除锈.喷涂一道底漆。由于本流水线许多部件长期处于高遁运转,而且喷漆所使用的底漆属易燃易爆物品,因此,本流水线所有操作人员必须严格按照操作规程工作,以使设备安全、高效地运转。 一.生产前准备 1.辊道上是否有杂物?如有应清理后方可运转。 2.抛丸头电机皮带松紧?如松动应及时调节。 3.提升机皮带的松紧?如松动应及时调节。 4.机器内部有无上次工作落下的杂物?钢丸流动通道是否畅通? 5.喷漆喷嘴是否畅通?高压泵、电磁阀、气阀动作是否正常? 二.工作要求 1.注意各电机的电流是否正常?如有异常应立即停机检查。 2.根据所处理的钢材及时调节抛丸电流,调整吹丸风机刮板的高低。 3.根据工艺要求,及时调整高压泵的工作压力,辊道、喷枪的运行速度,使漆膜厚度、复搭面达到质量要求. 4.工作中,应加强巡回检查,注意高速运转部件有无异常震动、杂音,发热、冒烟及异常气味等。 5.根据工作量的多少,计算好油漆用量,以免造成不必要的浪费。 6.注意生产安全、防火、防爆,危险物品按规定堆放,严禁一切火种带入调漆室,喷漆机、调漆桶等设备要接地,在调漆室工作要避免穿着化纤等易产生静电火花的衣服,以免因此发生意外。 7.工作中,如遇特殊危急情况,任何人有权使用紧急止动开关,紧急停机,以免造成重大的人员或机损事故。 8.工作中,应采取防止地面污染的措施。 三.工作完毕要求 1.认真清理工作现场,彻底清洗管路、喷嘴。 2.关闭好各气阀,蒸汽开关。 3.关闭并门、窗、照明开关。 4.应收集所有有毒有害固体、液体废弃物,并置于指定收集场所。 5.做好工作记录。 四.每周需进行的工作 1.检查叶片、护板及机器内部易损部件。 2.对油嘴、转动链条补充加油。 3.对设备进行清扫,在清扫过程中,注意检查设备有否故障、损伤等。 (二)、数控等离子切割机操作维护规程 一.使用前 本机器主要由数控系统、等离子电源、气路系统三个部分组成。日常要保持各系统表面的清洁,机械传动部位及导轨经常加适当的润滑油。使用前必须检查各系统外观不能有异常现象,所有控制箱柜的门要关好,电缆、软管放线架必须滑动良好,不能有机械阻滞现象,各部分检查完好后,方能上电供气。 二.使用与操作 1.空气压缩机的使用维护参照有关规程,经常清洗油水分离器和过滤器,确保压缩空气的清洁度,满足等离子切割时对气体清洁的要求,尽可能的做到无水、无油、无灰尘。 2.等离子切割需要两种压缩气体:切割气体为氧气,保护、溢流气体为空气.为了保证使用中各种气体的工作压力,切割前应根据技术要求,调整好气体控制器上各种气体压力表的续数,氧气压力为8.3巴,保护气压力为6.2巴[注],调高探头的工作压力为2.5巴。当保护气体压力低于4.1巴,等离子气体压力低于4.8巴时。主机电源自动保护,停止工作。 3.调整好等离子枪与被切割钢板的垂直度,根据钢板的厚度设定相应的切割速度,由预先要设定的速度值,在自动调高
设备安全操作及维护规程.docx
下载提示

欢迎注册登陆领取积分/会员免费下载--获取途径:

1.上传文档获得2积分      2.签到获取。  3.个人中心获取邀请链接邀请好友获取积分   4.参加首页活动免费获取7天/90天会员

AI助手联系客服