登录
内容
内容
文库
首页
分类
文库专题
文档悬赏
文库移动端
网盘资源
标签库
智安生态
资讯
AI助手
智安导航
智安培训
考培中心
VIP
签到
文库
安全生产/应急管理
制度及规程
操作规程
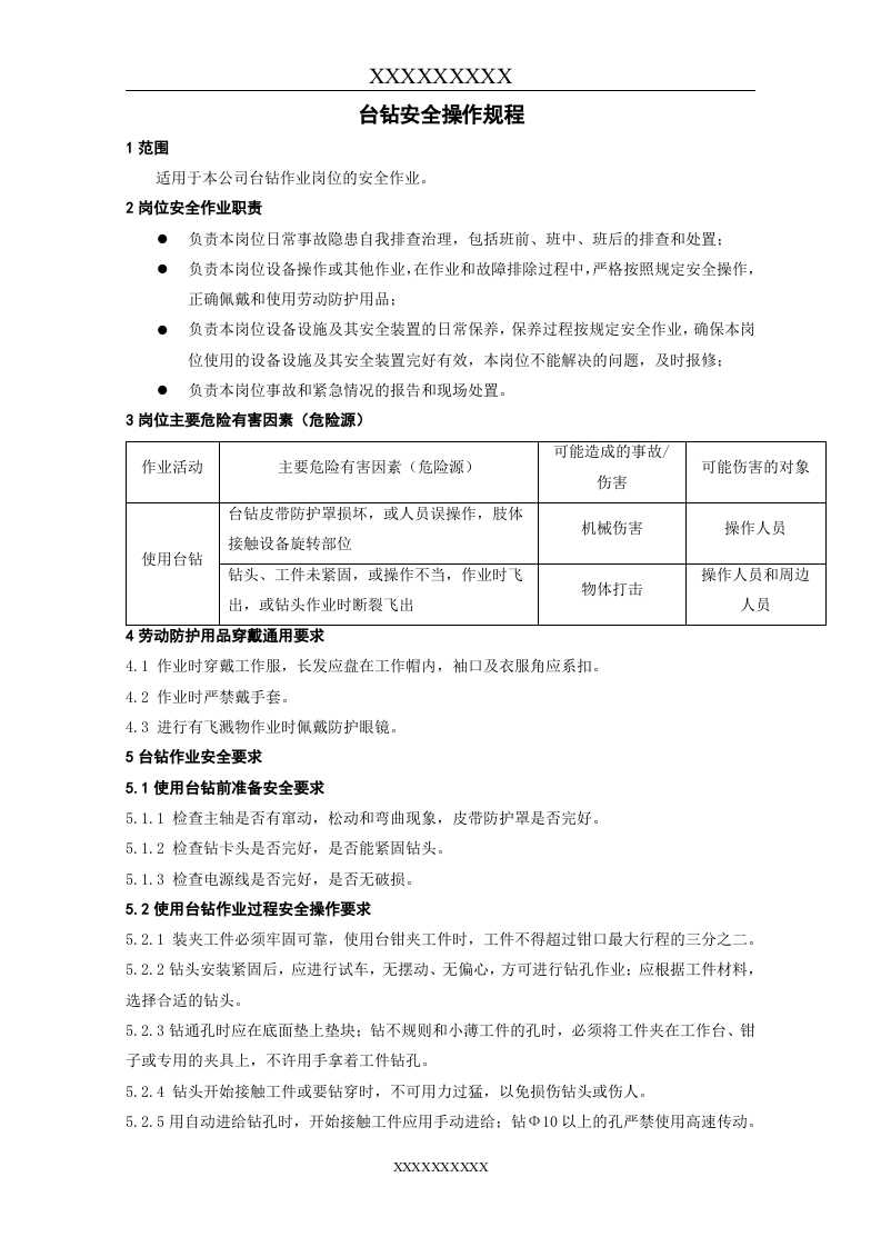
台钻安全操作规程.doc
付费文档
积分文档
安全
DOC
2页
下载0
2023-07-15
浏览112
收藏0
点赞0
评分-
50积分
收藏
已收藏
文档描述
台钻安全操作规程.doc
下载提示
欢迎注册登陆领取积分/会员免费下载--获取途径:
1.上传文档获得2积分 2.签到获取。 3.个人中心获取邀请链接邀请好友获取积分 4.参加首页活动免费获取7天/90天会员
AI助手
|
联系客服
安全生产资讯
微信公众号:安全生产资讯 作者 关注公众号免费获取文档
未认证用户
查看用户
该文档于
上传
推荐文档
叉车岗位安全生产操作规程.docx
干货分享!最新最全安全操作规程资料合集几千份文件.zip
最新文档
钻床操作规程.docx
组合机床操作规程.docx
阻流管汇操作规程.docx
自硬砂制砂、造型工安全操作规程.docx
自动压刨机使用安全技术操作规程.docx
自动(半自动)电焊工安全操作规程.docx
自动(半自动)搓丝机操作规程.docx
装载机安全作业安全操作规程.docx
装载机安全操作规程.docx
装缷搬运工安全操作规程.docx
您正在使用低版本浏览器,为了获得更良好的体验,建议您升级浏览器,为您推荐:
谷歌浏览器
火狐浏览器
360浏览器
×
文库主页
上传文档
智安导航
安全资讯
智安ai
智安培训