文库 法规规章标准库 电气电力

DLT 802.2-2017 电力电缆用导管 第2部分玻璃纤维增强塑料电缆导管.pdf

付费文档 积分文档 PDF   12页   下载6   2023-08-11   浏览16336   收藏6   点赞2   评分-   183字   10积分
温馨提示:当前文档最多只能预览 5 页,若文档总页数超出了 6 页,请下载原文档以浏览全部内容。
DLT 802.2-2017 电力电缆用导管 第2部分玻璃纤维增强塑料电缆导管.pdf 第1页
DLT 802.2-2017 电力电缆用导管 第2部分玻璃纤维增强塑料电缆导管.pdf 第2页
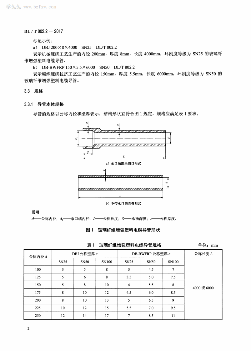
DLT 802.2-2017 电力电缆用导管 第2部分玻璃纤维增强塑料电缆导管.pdf 第3页
DLT 802.2-2017 电力电缆用导管 第2部分玻璃纤维增强塑料电缆导管.pdf 第4页
DLT 802.2-2017 电力电缆用导管 第2部分玻璃纤维增强塑料电缆导管.pdf 第5页
剩余7页未读, 下载浏览全部
[fQTQT www.bzfxw.com [fQTQT www.bzfxw.com [fQTQT www.bzfxw.com [fQTQT www.bzfxw.com [fQTQT www.bzfxw.com
DLT 802.2-2017 电力电缆用导管 第2部分玻璃纤维增强塑料电缆导管.pdf
下载提示

欢迎注册登陆领取积分/会员免费下载--获取途径:

1.上传文档获得2积分      2.签到获取。  3.个人中心获取邀请链接邀请好友获取积分   4.参加首页活动免费获取7天/90天会员

AI助手联系客服