文库 工程管理 环境保护验收报告

通辽市牧丰肉业有限责任公司牛、羊屠宰加工项目竣工环保验收报告.docx

付费文档 积分文档 报告 DOCX   59页   下载0   2023-02-14   浏览60   收藏0   点赞0   评分-   35784字   80积分
温馨提示:当前文档最多只能预览 3 页,若文档总页数超出了 6 页,请下载原文档以浏览全部内容。
通辽市牧丰肉业有限责任公司牛、羊屠宰加工项目竣工环保验收报告.docx 第1页
通辽市牧丰肉业有限责任公司牛、羊屠宰加工项目竣工环保验收报告.docx 第2页
通辽市牧丰肉业有限责任公司牛、羊屠宰加工项目竣工环保验收报告.docx 第3页
剩余56页未读, 下载浏览全部
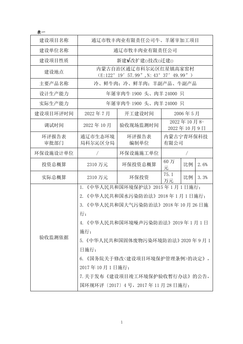
表一 建设项目名称 通辽市牧丰肉业有限责任公司牛、羊屠宰加工项目 建设单位名称 通辽市牧丰肉业有限责任公司 建设项目性质 新建 改扩建 □ 技改 □ 迁建 □ 建设地点 内蒙古自治区通辽市科尔沁区红星镇高家窑村 ( E : 122°19′57.99″ , N: 43°37′49.99″) 主要产品名称 冷、鲜牛肉;冷、鲜羊肉;羊副产品、牛副产品 设计生产能力 年屠宰肉牛1900 头、肉羊24000 只 实际生产能力 年屠宰肉牛1900 头、肉羊24000 只 建设项目环评时间 20 22 年 7 月 开工建设时间 20 06 年 5 月 调试 时间 20 22 年 1 0 月 验收 现场监测时间 202 2 年 10 月 8 - 2022 年 10 月 9 日 环评报告表 审批部门 通辽市生态环境局科尔沁区分局 环评报告表 编制单位 内蒙古宁青环保科技有限公司 环保设施设计单位 / 环保设施施工单位 / 投资总概算 2310 万元 环保投资总概算 6 0 万元 比例 2. 6 % 实际总概算 2310 万元 环保投资 75.1 万元 比例 3.3 % 验收监测依据 1.《中华人民共和国环境保护法》2015年1月1日 施 行 ; 2.《中华人民共和国水污染防治法》2018年1月1日 施 行 ; 3.《中华人民共和国大气污染防治法》2018年10月26日 施 行 ; 4.《中华人民共和国环境噪声污染防治法》2019年1月1日 施 行 ; 5.《中华人民共和国固体废物污染环境防治法》20 20 年 9 月 1 日 施 行 ; 6.《国务院关于修改<建设项目环境保护管理条例>的决定》,2017年 10 月1日 施行 ; 7.关于发布《建设项目竣工环境保护验收暂行办法》的公告,国环规环评〔2017〕4号,2017年11月28日 施行 ; 表一(续) 验收监测依据 8.关于发布《建设项目竣工环境保护验收技术指南 污染影响类》的公告,生态环境部公告,公告 2018年 第9号,2018 年5月15日 施行 ; 9.《 通辽市牧丰肉业有限责任公司牛、羊屠宰加工项目 环境影响 报告表 》, 内蒙古宁青环保科技有限公司 , 2 0 22 年 6 月; 10. 《 关于 通辽市牧丰肉业有限责任公司牛、羊屠宰加工项目 环境影响报告表 的 批复 》, 通辽市生态环境局科尔沁区分局 ,20 22 年 7 月 9 日; 1 1 . 《 通辽市牧丰肉业有限责任公司牛、羊屠宰加工项目 竣工环境保护验收检测报告》 2 022 年1 0 月2 0 日(报告编号: 202207070212 ) , 赛斯(大连)节能环境科技有限公司 。 验收监测评价标准、标号、级别、限值 1. 有组织 废气 生物质锅炉 废气执行《锅炉大气污染物排放标准》(GB13271-2014) 表2 新建燃煤锅炉大气污染物排放浓度标准限值 ;污水处理设施恶臭气体执行
通辽市牧丰肉业有限责任公司牛、羊屠宰加工项目竣工环保验收报告.docx
下载提示

欢迎注册登陆领取积分/会员免费下载--获取途径:

1.上传文档获得2积分      2.签到获取。  3.个人中心获取邀请链接邀请好友获取积分   4.参加首页活动免费获取7天/90天会员

AI助手联系客服