文库 法规规章标准库 电气电力

DLT1039-2016 发电机内冷水处理导则.pdf

付费文档 积分文档 PDF   9页   下载6   2023-08-11   浏览14555   收藏6   点赞2   评分-   6539字   10积分
温馨提示:当前文档最多只能预览 5 页,若文档总页数超出了 6 页,请下载原文档以浏览全部内容。
DLT1039-2016 发电机内冷水处理导则.pdf 第1页
DLT1039-2016 发电机内冷水处理导则.pdf 第2页
DLT1039-2016 发电机内冷水处理导则.pdf 第3页
DLT1039-2016 发电机内冷水处理导则.pdf 第4页
DLT1039-2016 发电机内冷水处理导则.pdf 第5页
剩余4页未读, 下载浏览全部
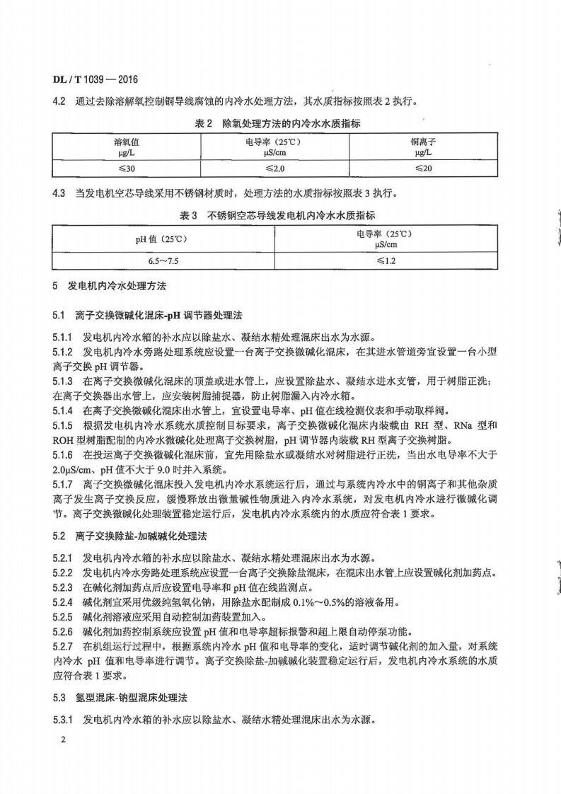
F24 备案号 :57174 -2017 ι 中华人民共和国电力行业标准 DL/T 1039 -2016 代替 DL/T 1039一2007 发电机内冷水处理导则 Guideline for generator internal cooling water treatment 2016-12-05 发布 2017-05-0t 实施 国家能源局 发布 DL/T 1039-2016 目次 前言........ ......…........….................…················… 00 0 00 0 0 00 0 0 0 I 0 0 0 00 0 0 00 0 0 00 0 0 00 0 0 00 0 0 00 0 0 00 o 0 0 Oo 0 -~ o 0……..............….................…. II 1 范围…·· 2 规范性引用文件…·…......... 3 一般要求… 4 水质指标…- 5 发电机内冷水处理方法..................……..................…... ..... .............………··……. ...... .................….... ....…… 2 5.1 离子交换微碱化混床- pH 调节器处理法........……......……........…….......…·································……...............… 2 5.2 离子交换除盐·加碱碱化处理法.........……….. .... ..... ... ....... ....... ......... ....“··… ............ ......… ···················· ·······2 5.3 氢型海床-铀型混床处理法……………..................... ..…………………….......................... ................ ......…… ··2 5.4 除盐水·凝结水协调调节处理法...............................……….......….................................................................. 3 5.5 离子交换除盐,充氨密封处理法···································….................………...…........................................… 3 附录A(资料性附录〉 低电导率水溶液电导率与 pH 值的关系曲线............................. .............. .............4 附录B(资料性附录〕 pH 测定值温度校正曲线...................................................................................... .....… 5 DL I T 1039 -2016 目lj~ 本标准按照 GB厅1.1-2009 《标准化工作导则 第 1部分:标准的结构和编写》的规则起草。 本标准自实施之 H起代替 DLff 1039-一2007 .本标准与 DL厅 103←-2007《发电机内冷水处理导则》 相比,除编辑性修改以外,主要技术变化有: 一一制 j除了缓蚀剂法、催化除 氧法和其他新方法 一章: 一-f1彦改了内冷水处理 pH调控法和除氧法的水质控制标准,并将 pH调控法水质指标分为定于冷 却水和转子冷却水两个部分: 一一增加了不锈钢空芯导
DLT1039-2016 发电机内冷水处理导则.pdf
下载提示

欢迎注册登陆领取积分/会员免费下载--获取途径:

1.上传文档获得2积分      2.签到获取。  3.个人中心获取邀请链接邀请好友获取积分   4.参加首页活动免费获取7天/90天会员

AI助手联系客服