文库 安全生产/应急管理 消防

【灭火器制度】消防器材管理台账(灭火器).docx

付费文档 积分文档 DOCX   3页   下载14   2024-05-22   浏览86993   收藏23   点赞17   评分-   2991字   80积分
【灭火器制度】消防器材管理台账(灭火器).docx 第1页
【灭火器制度】消防器材管理台账(灭火器).docx 第2页
【灭火器制度】消防器材管理台账(灭火器).docx 第3页
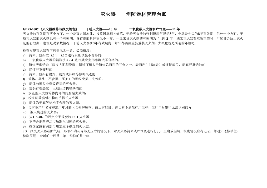
灭火器—— 消防器材管理台账 GB95-2007《灭火器维修与报废规程》 干粉灭火器——10 年 二氧化碳灭火器和贮气瓶——12年 灭火器的有效期有两个方面,一个是灭火器本体,按照国家相关规范,干粉灭火器的强制报废年限是8年,也就是你说的8年有效期;另外一个方面,干粉灭火器的灭火剂也有一个有效期,各省市的具体情况不一样,一般来说灭火剂的有效期为 1 到 2 年,通常灭火器在重新重装时,厂家都会贴上灭火剂的有效期,也就是说多数情况下干粉灭火器在8年有效期内,每年都需要重新重装灭火剂,大概也就是所谓的年检吧。 检查发现灭火器有下列情况之一者,必须报废: a) 筒体、器头按 8.2.1、8.2.2进行水压试验不合格的; b) 二氧化碳灭火器的钢瓶按8.2.4 进行残余变形率测试不合格的; c) 筒体严重锈蚀(漆皮大面积脱落,锈蚀面积大于筒体总面积的三分之一,表面产生凹坑者)或连接部位、筒底严重锈蚀的; d) 筒体严重变形的; e) 筒体、器头有锡焊、铜焊或补缀等修补痕迹的; f) 筒体、器头(不含提、压把)的螺纹受损、失效的; g) 筒体与器头非螺纹连接的灭火器; h) 器头存在裂纹、无泄压结构等缺陷的; i) 水基型灭火器筒体内部的防腐层失效的; j) 没有间歇喷射机构的手提式灭火器; k) 筒体为平底等结构不合理的灭火器; l) 没有生产厂名称和出厂年月的(含铭牌脱落,或虽有铭牌,但已看不清生产厂名称;出厂年月钢印无法识别的); m) 被火烧过的灭火器; n) 按GA 402的规定应予报废的1211灭火器; o) 不符合消防产品市场准入制度的灭火器; p) 按国家或有关部门规定应予报废的灭火器。 7.3 报废灭火器或贮气瓶,必须在确认内部无压力的情况下,对灭火器筒体或贮气瓶进行打孔、压扁或锯切,报废情况应有记录,并通知送修单位。 检测周期: 全新的一般是三年,维修的是一年 消防器材管理台账(灭火器) 区域:公司LNG场站 编号:HY2011 - XFQC - 0 1 编号 类别 规格型号 生产厂家 出厂时间 使用有效期 存放地点 检测周期 检测 时间 现场情况 责任部门及责任人 欠压时间 换药时间 1 干粉 8kg ****消防设备有限公司 201X.5 201X.5 灌装台 输配部: 2 干粉 8kg ****消防设备有限公司 201X.5 201X.5 灌装台 输配部: 3 干粉 8kg ****消防设备有限公司 201X.5 201X.5 卸车台 输配部: 4 干粉 8kg **消防器材有限公司 201X.8 201X.8 卸车台 输配部: 5 干粉 8kg ****消防设备有限公司 201X.5 201X.5 卸车台 输配部: 6 干粉 8kg **消防器材有限公司 201X.8 201X.8 卸车台 输配部: 7 干粉 8kg ****消防设备有限公司 201X.5 201X.5 气化区 输配部: 8 干粉 8kg ****消防设备有限公司 201X.5 201X.5 气化区 输配部: 9 干粉 8kg ****消防设备有限公司 201X.5 201X.5 气化区 输配部: 10 干粉 8kg ****消防设备有限公司 201X.5 201X.5 气化区 输配部: 11 干粉 8kg ****消防设备有限公司 201X.5 201X.5 电加热区 输配部: 12 干粉 8kg ****消防设备有限公司 201X.5 201X.5 电加热区 输配部: 13 干粉 8kg ****消防设备有限公司 201X.5 201X.5 计量区 输配部: 14 干粉 8kg ****消防设备有限公司 201X.5 201X.5 计量区 输配部: 15 干粉 8kg ****消防设备有限公司 201X.5 201X.5 调压区 输配部: 16 干粉 8kg ****消防设备有限公司 201X.5 201X.5 调压区 输配部: 17 干粉 8kg **消防器材有限公司 201X.8 201X.8 储罐区 输配部: 18 干粉 8kg **消防器材有限公司 201X.8 201X.8 储罐区 输配部: 19 干粉 35kg ****消防设备有限公司 201X.5 201X.5 储罐区 输配部: 20 干粉 35 kg ****消防设备有限公司 201X.5 201X.5 储罐区 输配部: 21 干粉 4kg **消防器材有限公司 201X.8 201X.8 主控室 输配部: 22 干粉 4 kg **消防器材有限公司 201X.8 201X.8 主控室 输配部: 23 干粉 8kg ****消防设备有限公司 201X.5 201X.5 消防泵房 输配部: 24 干粉 8kg ****消防设备有限公司 201X.5 201X.5 消防泵房 输配部: 制表: 填表: 审核: 消防器材管理台账(灭火器) 区域:办公楼 编号:HY2011 - XFQC - 0 2 编号 规格型号 生产厂家 出厂时间 使用有效期 存放地点 检测周期 检测 时间 现场情况 责任部门及责任 人 欠压时间 换药时间 25 干粉 4kg **消防器材有限公司 201X.8 201X.8 办公楼一楼 安技部:*** 26 干粉 4kg **消防器材有限公司 201X.8 201X.8 办公楼一楼 安技部:*** 27 干粉 4kg **消防器材有限公司 201X.8 201X.8 办公楼二楼 安技部:*** 28 干粉 4kg **消防器材有限公司 201X.8 201X.8 办公楼二楼 安技部:*** 29 干粉 4kg **消防器材有限公司 201X.8 201X.8 办公楼三楼 安技部:*** 30 干粉 4kg **消防器材有限公司 201X.8 201X.8 办公楼三楼 安技部:*** 31 干粉 4kg ****消防设备有限公司 201X.5 201X.5 财务仓库 财务部: 32 干粉 8kg ****消防设备有限公司 201X.5 201X.5 财务仓库 财务部: 33 干粉 4kg **消防器材有限公司 201X.5 201X.5 输配仓库 输配部: 34 干粉 35kg ****消防设备有限公司 201X.5 201X.5 输配仓库 输配部: 35 干粉 8kg **消防器材有限公司 201X.5 201X.5 输配仓库 输配部: 36 CO2 3kg **消防器材有限公司 201X.8 201X.8 变电站 输配部: 37 CO2 3kg **消防器材有限公司 201X.8 201X.8 变电站 输配部: 38 CO2 3kg **消防器材有限公司 201X.8 201X.8 主控室 输配部: 39 CO2 3kg **消防器材有限公司 201X.8 201X.8 主控室 输配部: 40 CO2 3kg **消防器材有限公司 201X.8 201X.8 发电机房 输配部: 41 CO2 3kg **消防器材有限公司 201X.8 201X.8 发电机房 输配部: 42 干粉 35 kg ****消防设备有限公司 201X.5 201X.5 输配仓库 安技部: 43 干粉 8kg ****消防设备有限公司 201X.5 201X.5 输配仓库 安技部: 44 干粉 8kg ****消防设备有限公司 201X.5 201X.5 输配仓库 安技部: 45 干粉 8kg ****消防设备有限公司 201X.5 201X.5 输配仓库 安技部: 46 干粉 8kg ****消防设备有限公司 201X.5 201X.5 输配仓库 安技部: 47 干粉 8kg ****消防设备有限公司 201X.5 201X.5 输配仓库 安技部: 48 干粉 8kg **消防器材有限公司 201X.8 201X.8 输配仓库 安技部: 制表: 填表: 审核:
【灭火器制度】消防器材管理台账(灭火器).docx
下载提示

欢迎注册登陆领取积分/会员免费下载--获取途径:

1.上传文档获得2积分      2.签到获取。  3.个人中心获取邀请链接邀请好友获取积分   4.参加首页活动免费获取7天/90天会员

AI助手联系客服