文库 安全生产/应急管理 职业卫生

劳动者职业病危害告知书(模板1).docx

付费文档 积分文档 DOCX   2页   下载0   2023-12-24   浏览17   收藏0   点赞0   评分-   1336字   30积分
劳动者职业病危害告知书(模板1).docx 第1页
劳动者职业病危害告知书(模板1).docx 第2页
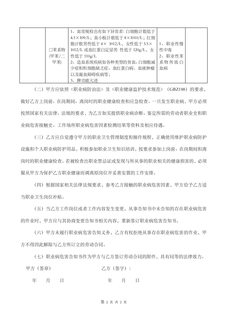
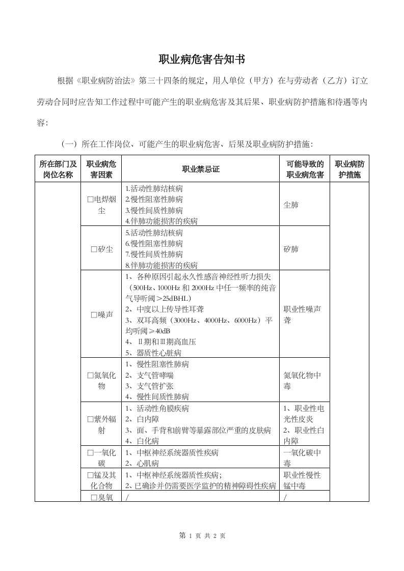
职业病危害告知书 根据《职业病防治法》第三十四条的规定,用人单位(甲方)在与劳动者(乙方)订立劳动合同时应告知工作过程中可能产生的职业病危害及其后果、职业病防护措施和待遇等内容: (一)所在工作岗位、可能产生的职业病危害、后果及职业病防护措施: 所在部门及 岗位名称 职业病危害因素 职业禁忌证 可能导致的职业病危害 职业病防护措施 □电焊烟尘 活动性肺结核病 慢性阻塞性肺病 慢性间质性肺病 伴肺功能损害的疾病 尘肺 □矽尘 活动性肺结核病 慢性阻塞性肺病 慢性间质性肺病 伴肺功能损害的疾病 矽肺 □噪声 1 、各种原因引起永久性感音神经性听力损失( 500Hz 、 1000Hz  和 2000Hz 中任一频率的纯音气导听阈> 25dBHL ) 2 、中度以上传导性耳聋 3 、双耳高频( 3000Hz 、 4000Hz 、 6000Hz )平均听阈≥ 40dB 4 、Ⅱ期和Ⅲ期高血压 5 、器质性心脏病 职业性噪声聋 □氮氧化物 1 、慢性阻塞性肺病 2 、支气管哮喘 3 、支气管扩张 4 、慢性间质性肺病   氮氧化物中毒 □紫外辐射 活动性角膜疾病 白内障 面、手背和前臂等暴露部位严重的皮肤病 白化病 职业性电光性皮炎 职业性白内障 □一氧化碳 1 、中枢神经系统器质性疾病 2 、心肌病 一氧化碳中毒 □锰及其化合物 1 、中枢神经系统器质性疾病; 2 、已确诊并仍需要医学监护的精神障碍性疾病 职业性慢性锰中毒 □臭氧 / / □ 苯系物 ( 甲苯 / 二甲苯 ) 血常规检出有如下异常者:白细胞计数低于 4.5 × 109/L ;血小板计数低于 8 × 1010/L ;红细胞计数男性低于 4 × 1012/L ,女性低于 3.5 × 1012/L 或血红蛋白定量男 性低于 120g/L ,女性低于 110g/L 造血系统疾病如各种类型的贫血、白细胞减少症和粒细胞缺乏症、血红蛋白病、血液肿瘤以及凝血障碍疾病等; 脾功能亢进 1 、职业性慢性中毒 2 、职业性苯系物所致白血病 (二)甲方应依照《职业病防治法》及《职业健康监护技术规范》( GBZ188 )的要求,做好乙方上岗前、在岗期间、离岗时的职业健康检查和应急检查。一旦发生职业病,甲方必须按照国家有关法律、法规的要求,为乙方如实提供职业病诊断、鉴定所需的劳动者职业史和职业病危害接触史、工作场所职业病危害因素检测结果等资料及相应待遇。 (三)乙方应自觉遵守甲方的职业卫生管理制度和操作规程,正确使用维护职业病防护设施和个人职业病防护用品,积极参加职业卫生知识培训,按要求参加上岗前、在岗期间和离岗时的职业健康检查。若被检查出职业禁忌证或发现与所从事的职业相关的
劳动者职业病危害告知书(模板1).docx
下载提示

欢迎注册登陆领取积分/会员免费下载--获取途径:

1.上传文档获得2积分      2.签到获取。  3.个人中心获取邀请链接邀请好友获取积分   4.参加首页活动免费获取7天/90天会员

AI助手联系客服