文库 安全生产/应急管理 评价报告

质量风险管理评估报告.docx

付费文档 积分文档 DOCX   96页   下载39   2024-04-29   浏览18639   收藏11   点赞4   评分-   86785字   150积分
温馨提示:当前文档最多只能预览 6 页,若文档总页数超出了 6 页,请下载原文档以浏览全部内容。
质量风险管理评估报告.docx 第1页
质量风险管理评估报告.docx 第2页
质量风险管理评估报告.docx 第3页
质量风险管理评估报告.docx 第4页
质量风险管理评估报告.docx 第5页
质量风险管理评估报告.docx 第6页
剩余90页未读, 下载浏览全部
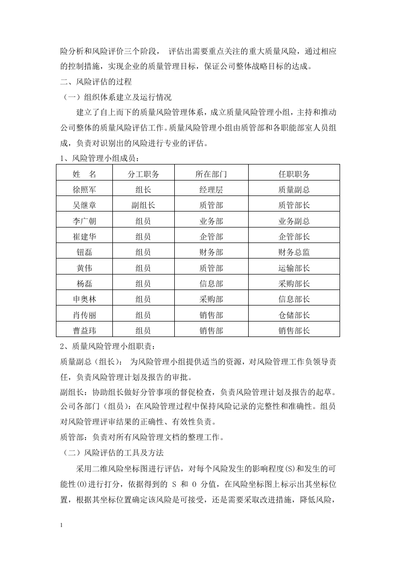
睢县 药 业 有限 责任 公司 质量风险评估报告 起草人: 起草日期: 审核人: 审核日期: 批准人: 批准日期: 一、评估相关情况说明 (一)时间安排 公司计划于 201 5 年 4 季度开展质量风险评估活动,由公司风险管理小组和质管部组织,各职能部门参与本次质量风险整理评估工作。 第一阶段(201 5 年 1 1 月) 1、制定风险评估计划。 2、明确此次质量风险整理评估的范围。 3、确定参与此次质量风险整理评估的人员和职责。 4、制定评审要求、标准、风险评估的方法和可接受标准。 第二阶段(201 5 年1 1 月) 1、公司各部门按照质量风险管理计划,对药品采购、收货、验收、存储、养护、运输和销售等环节进行广泛风险信息收集。 2、各部门依据新版GSP的要求,对收集的风险信息进行打分。 3、各部门负责人按照风险的大小进行排序,并制定整改措施后进行再评估。 第三阶段(20 15 年 1 2 月) 由质管部起草本次质量风险评估报告,经质量副总批准后完成此次质量风险整理评估活动。 (二)风险评估的范围和目标 公司质管部、计采部、销售部、企管部、信息部、仓储部、运输部、财务部 共 8 个部门参与本次质量风险评估工作。药品质量风险管理是对药品整个生命周期进行质量风险的识别、评估、控制、沟通、回顾的系统过程,采用前瞻或回顾的方式。本次质量风险评估是通过对公司药品经营各个环节风险的识别,以确定来源于药品的采购、收货、验收、储存、养护、出库复核、运输配送和售后保障等各个环节的风险。 (三)风险评估的总体思路 为控制与防范药品经营管理过程中的各种质量风险,避免质量事故的发生,确保为公众提供安全有效的“放心药”,公司结合经营实际情况,制定了切实有效的质量风险管控体系,并将它持续地贯穿于整个药
质量风险管理评估报告.docx
下载提示

欢迎注册登陆领取积分/会员免费下载--获取途径:

1.上传文档获得2积分      2.签到获取。  3.个人中心获取邀请链接邀请好友获取积分   4.参加首页活动免费获取7天/90天会员

AI助手联系客服