文库 安全生产/应急管理 制度及规程 操作规程

电力建设安全工作规程(火力发电厂部分).docx

DOCX   100页   下载16   2024-08-04   浏览21228   收藏2   点赞3   评分-   54546字   50积分
温馨提示:当前文档最多只能预览 6 页,若文档总页数超出了 6 页,请下载原文档以浏览全部内容。
电力建设安全工作规程(火力发电厂部分).docx 第1页
电力建设安全工作规程(火力发电厂部分).docx 第2页
电力建设安全工作规程(火力发电厂部分).docx 第3页
电力建设安全工作规程(火力发电厂部分).docx 第4页
电力建设安全工作规程(火力发电厂部分).docx 第5页
电力建设安全工作规程(火力发电厂部分).docx 第6页
剩余94页未读, 下载浏览全部
中华人民共和国能源部 关于颁发 DL5009.1-92 《电力建设安全工作 ( 火力发电厂部分 ) 》的通知 能源基 [1992]129 号 原水利电力部于 1982 年颁发的《电力建设安全工作》 ( 以下简称安规 ) 热机安装篇 SDJ62-82 、电气和热控篇 SDJ63-82 、建筑工程篇 SDJ64-82 和架空输电线路篇 SDJ65-82 ,自 1983 年 1 月执行以来对加强和促进电力建设的安全施工起到了重要的保证作用。但随着电力工业的迅速发展,该 “ 安规 ” 已不适用。为此,原水利电力部基建司于 1987 年提出了修订 “ 安规 ” 的任务,并组织有关人员着手进行全面修订工作。现热机安装篇、电气和热控篇及建筑工程篇已定稿,并将三篇合并成一本,改名为《电力建设安全工作 ( 火力发电厂部分 ) 》。该规程适用于火力发电厂的施工,也适用于 110kV 及以上电压等级的变电所的施工。 《电力建设安全工作 ( 火力发电厂部分 ) 》电力行业标准编号为 DL5009.1-92 ,自 1992 年 9 月 1 日起开始,原水利电力部颁发的《电力建设安全工作规程》同时废止。 对本规程在执行中发现的问题和意见,请随时告能源部基建司。 1992 年 2 月 21 日     电力建设安全工作规程 (火力发电厂部分) 第一篇 通 则 第一章 总 则 第 1 条 为了正确贯彻执行 “ 安全第一、预防为主 ” 的安全生产方针,为了适应发展大容量机组、采用新工艺及新技术的需要,确保职工在施工中的安全与健康,根据国家有关规定,并结合火电建设施工的具体情况,制定本规程。 第 2 条 本规程适用于新建、扩建和改建的火力发电厂、变电所(站)及其附属工程的建筑、安装、加工配制和启动试运等工作。 第 3 条 施工单位应根据本规程的规定,结合本单位的实际情况,编制实施细则或补充规定,经总工程师批准后执行。 第 4 条 施工单位的各级领导和工程技术人员必须熟悉并严格遵守本规程;工人必须熟悉和严格遵守本规程的有关规定并经考试合格。 第 5 条 在试验和推广新技术、新工艺、新设备、新材料的同时,必须制定相应的安全技术措施,经总工程师批准后执行。 第 6 条 从事二工种的作业,必须按该工种的有关规定,经培训、考试合格并取得合格证。但电工作业除外。 第 7 条 在执行本规程的同时,必须贯彻执行《电力建设安全施工管理规定》。 第二章 施 工 现 场 第一节 一 般 规 定 第 8 条 施工总平面布置应符合国家防火、工业卫生等有关规定。 第 9 条 临时建筑工程应有设计,并经审核批准后方可施工;竣工后应经验收合格方可使用。使用中应定期进行检查维修。 第 10 条 施工现场的排水设施应全面规划。排水沟的截面及坡度应经计算确定,其设置位置不得妨碍交通。凡有可能承载荷重的排水沟都应设盖板或敷设涵管,盖板的厚度或涵管的大小和埋设深度应经计算确定。排水沟及涵管应保持畅通。 第 11 条 施工现场敷设的力能管线不得任意切割或移动。如需切割或移动,必须 事先办理审批手续。 第 12 条 施工现场及其周围的悬崖、陡坎、深坑及高压带电区等均应有防护设施及警告标志;坑、沟、孔洞等均应铺设与地面平齐的盖板或设可靠的围栏、挡脚板及警告标志。危险处所夜间应设红灯示警。现场设置的各种安全设施严禁挪动或移作它用。 第 13 条 生活区与施工现场应隔开。非工作需要的人员不得在现场住宿,与施工无关的人员不得进入施工现场。 第 14 条 进入施工现场的人员必须正确佩戴安全帽,严禁穿拖鞋、凉鞋、高跟鞋或带钉的鞋。严禁酒后进入施工现场。 第 15 条 从事高处、高温、粉尘、有毒、放射性物质等工作的人员必须经体格检查,合格者方可上岗。 第 16 条 凡在有粉尘或有害气体的室内或容器内工作,均应设除尘或通风装置,以及其他安全设施。 第 17 条 下坑井、隧道、深沟内工作前,必须先检查其内是否积聚有可燃、有毒等气体,如有异常,应认真排除,在确认可靠后,方可进入工作。 第 18 条 施工场所应保持整洁,垃圾、废料应及时清除,做到 “ 工完、料尽、场地清 ” ,坚持文明施工。在高处清扫的垃圾和废料,不得向下抛掷。 第二节 道 路 第 19 条 施工现场的道路应坚实、平坦,并应尽量避免与铁路交叉;主要道路应筑成环形并与主要临时建筑物的道路连通。双车道的宽度不得小于 6m ,单车道的宽度不得小于 3.5m ;在栈桥或架空管线下方的道路,其通行空间的高度不得小于 5m 。道路两侧应有排水沟。各种器材、废料等应堆放在排水沟外侧 50cm 以外。 第 20 条 运输道路应尽量减少弯道和交叉。载重汽车的弯道半径一般不得小于 15m ,特殊情况不得小于 10m ,并应有良好的了望条件。 第 21 条 现场道路跨越沟槽时应搭设牢固的便桥并经验收合格方可使用。人行便桥的宽度不得小于 1m ;手推车便桥的宽度不得小于 1.5m ;马车、汽车便桥应经设计,其宽度不得小于 3.5m 。桥的两侧应设可靠的栏杆。 第 22 条 现场道路不得任意挖掘或截断。如必须开挖时,应事先征得施工管理和消防部门的同意并限期修复;开挖期间必须采取铺设过道板或架设便桥等保证安全通行的措施。 第 23 条 现场的铁路专用线应按铁道部门有关规定进行设计、施工、维修和运行。道路和铁路相交处的路面应与轨面平齐;交通频繁的交叉处应有明显的警告标志和信号,并设置落杆。 第 24 条 铁路专用线两侧暂存的器材距铁路中心线不得小于 2.5m ;严禁在铁路岔 线及铁轨上堆放物品。 第 25 条 行驶斗车、小平车的轻便轨道应地基坚实、铺设平坦,坡度不得大于 3‰ ,枕木间距一般不得大于 80cm ,铁轨连接处不得大于 50cm 。不得使用腐朽的枕木。轨道两侧必须留出宽度 1m 以上的通道,轨道两端应设车档。轻便轨道应经常进行检查、维护。 第 26 条 斗车、小平车的制动闸和挂钩应完整可靠。轨道转辙器应设 “ 锁死器 ” 。 转车台应设置在坚固的地基上并与轨道在同一标高上。 第 27 条 现场的机动车辆应限速行驶,时速一般不得超过 15km 。路边应设交通指示标志,危险地区应设 “ 危险 ” 、 “ 禁止通行 ” 等警告标志,夜间应设红灯示警。场地狭小、运输繁忙的地点应设临时交通指挥。 第三节 材料、设备的堆放及保管 第 28 条 材料、设备应按施工总平面布置规定的地点堆放整齐并符合搬运及消防的要求。堆放场地应平坦、不积水,地基应坚实。现场拆除的模板、脚手杆以及其他剩余器材应及时清理回收,集中堆放。 第 29 条 易燃材料和易燃废料的堆场与建筑物及用火作业区的距离应符合本规程第 124 条的有关规定。 第 30 条 器材不得紧靠木栅栏或建筑物的墙壁堆放,应留有 50cm 以上的间距,两端应封闭。 第 31 条 各类脚手杆、脚手板、紧固件以及防护用具等均应存放在干燥、通风处并符合防腐、防火等要求;木杆应去皮竖放。每年或新工程开工前应进行一次检查、鉴定,合格者方可使用。 第 32 条 易燃易爆物品、有毒物品及射源等应分别存放在与普通仓库隔离的专用库内,并按有关规定严格管理。雷管与炸药必须分库存放;汽油、酒精、油漆及其稀释剂等挥发性易燃材料应密封存放。危险品仓库的设置应符合本规程第 124 条的有关规定。 第 33 条 酸类及有害人体健康的物品应放在专设的库房内或场地上,并做出标记。库房应保持通风。 第 34
电力建设安全工作规程(火力发电厂部分).docx
下载提示

欢迎注册登陆领取积分/会员免费下载--获取途径:

1.上传文档获得2积分      2.签到获取。  3.个人中心获取邀请链接邀请好友获取积分   4.参加首页活动免费获取7天/90天会员

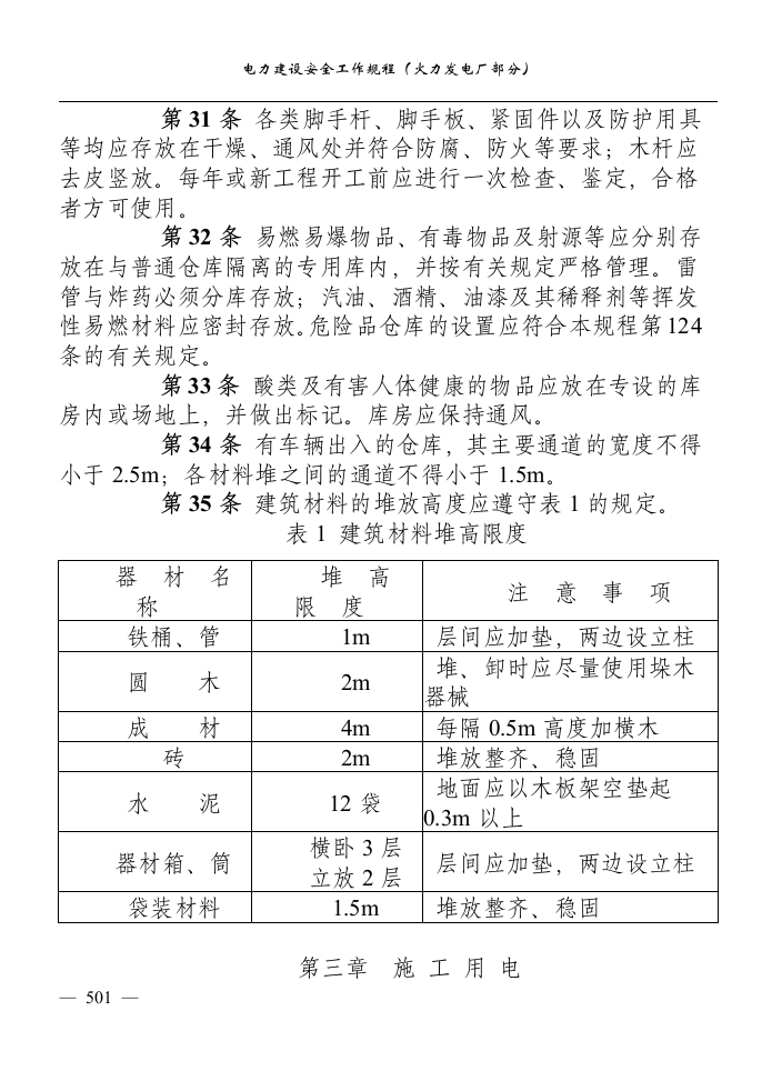
AI助手联系客服