文库 安全生产/应急管理 有限空间

有限空间警示标志设置(参考使用).docx

付费文档 积分文档 DOCX   1页   下载0   2023-02-15   浏览62   收藏0   点赞0   评分-   555字   120积分
有限空间警示标志设置(参考使用).docx 第1页
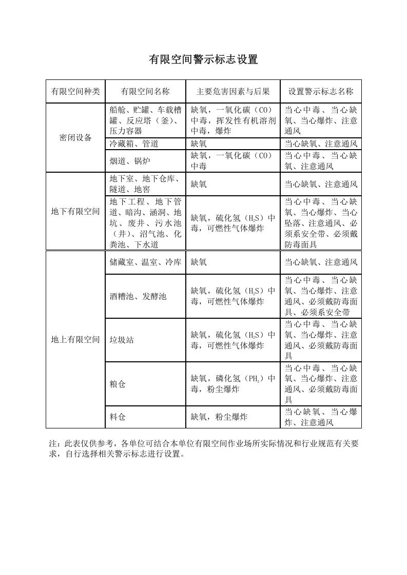
有限空间警示 标志设置 有限空间种类 有限空间名称 主要危害因素与后果 设置 警示 标志名称 密闭设备 船舱、贮罐、车载槽罐、反应塔(釜)、压力容器 缺氧,一氧化碳(CO)中毒,挥发性有机溶剂中毒,爆炸 当心中毒、当心缺氧、当心爆炸、注意通风 冷藏箱、管道 缺氧 当心缺氧、注意通风 烟道、锅炉 缺氧,一氧化碳(CO)中毒 当心中毒、当心缺氧、注意通风 地下有限空间 地下室、地下仓库、隧道、地窖 缺氧 当心缺氧、注意通风 地下工程、地下管道、暗沟、涵洞、地坑、废井、污水池(井)、沼气池、化粪池、下水道 缺氧,硫化氢(H 2 S)中毒,可燃性气体爆炸 当心中毒、当心缺氧、当心爆炸、当心坠落、注意通风、必须系安全带、必须戴防毒面具 地上有限空间 储藏室、温室、冷库 缺氧 当心缺氧、注意通风 酒糟池、发酵池 缺氧,硫化氢(H 2 S)中毒,可燃性气体爆炸 当心中毒、当心缺氧、当心爆炸、注意通风、必须戴防毒面具、必须系安全带 垃圾站 缺氧,硫化氢(H 2 S)中毒,可燃性气体爆炸 当心中毒、当心缺氧、当心爆炸、注意通风、必须戴防毒面具 粮仓 缺氧,磷化氢(PH 3 )中毒,粉尘爆炸 当心中毒、当心缺氧、当心爆炸、注意通风、必须戴防毒面具 料仓 缺氧,粉尘爆炸 当心缺氧、当心爆炸、注意通风 注:此表仅供参考,各单位可结合本单位有限空间作业场所实际情况和行业规范有关要求,自行选择相关警示标志进行设置。
有限空间警示标志设置(参考使用).docx
下载提示

欢迎注册登陆领取积分/会员免费下载--获取途径:

1.上传文档获得2积分      2.签到获取。  3.个人中心获取邀请链接邀请好友获取积分   4.参加首页活动免费获取7天/90天会员

AI助手联系客服